Purpose
The RT7299BHGQW is a current mode step-down converter with the input voltage range from 4.5V to 18V and provides 8A outputcurrent. This document explains the function and use of the RT7299BHGQW evaluation board (EVB), and provides information to enable operation, modification of the evaluation board and circuit to suit individual requirements.
Introduction
General Product Information
The RT7299BHGQW is a high efficiency, monolithic synchronous step-down DC/DC converter that can deliver up to 8A output current from a 4.5V to 18V input supply. The RT7299BHGQW current-mode architecture with external compensation allows the transient response to be optimized over a wide range of loads and output capacitors. Cycle-by-cycle current limit provides protection against shorted outputs and soft-start eliminates input current surge during startup. Fault condition protections include output under-voltage protection, output over-voltage protection, and over-temperature protection. The low current shutdown mode provides output disconnection, enabling easy power management in battery-powered systems.
Product Feature
-
Low RDS(ON) Power MOSFET Switches 26mΩ/19mΩ
-
Input Voltage Range : 4.5V to 18V
-
Adjustable Switching Frequency : 200kHz to 1.6MHz
-
Current-Mode Control
-
Synchronous to External Clock : 200kHz to 1.6MHz
-
Accurate Voltage Reference 0.6V±1%
-
Monotonic Start-Up into Pre-biased Outputs
-
Adjustable Soft-Start
-
Power Good Indicator
-
Input Under-Voltage Lockout
-
Selectable Hiccup Mode and Latch-Off Mode Under-Voltage Protection
-
Over-Temperature and Over-Voltage Protection
Key Performance Summary Table
Key Features
|
Evaluation Board Number : PCB069_V1
|
Default Input Voltage
|
12V
|
Max Output Current
|
8A
|
Default Output Voltage
|
3.3V
|
Default Marking & Package Type
|
RT7299BHGQW, WQFN-14AL 3.5x3.5
|
Operation Frequency
|
Steady 200kHz to 1.6MHz
|
Bench Test Setup Conditions
Headers Description and Placement

Please carefully inspect the EVB IC and external components, comparing them to the following Bill of Materials, to ensure that all components are installed and undamaged. If any components are missing or damaged during transportation, please contact the distributor or send e-mail to evb_service@richtek.com.
Test Points
The EVB is provided with the test points and pin names listed in the table below.
Test point/ Pin name
|
Signal
|
Comment (expected waveforms or voltage levels on test points)
|
RT/SYNC
|
Oscillator Resistor and External Frequency Synchronization Input
|
Oscillator Resistor and External Frequency Synchronization Input. Connecting a resistor from this pin to GND sets the switching frequency or connecting an external clock to this pin changes the switching frequency.
|
GND
|
System Ground
|
System Ground. Provide the ground return path for the control circuitry and low-side power MOSFET. The exposed pad must be soldered to a large PCB and connected to GND for minimum power dissipation.
|
PVIN
|
Power Input
|
Power Input. Supplies the power switches of the device.
|
VIN
|
Supply Voltage Input
|
Supply Voltage Input. Supplies the control circuitry and internal reference of the device.
|
FB
|
Feedback Voltage Input
|
Feedback Voltage Input. This pin is used to set the desired output voltage via an external resistive divider. The feedback reference voltage is 0.6V typically.
|
COMP
|
Compensation Node
|
Compensation Node. The current comparator threshold increases with this control voltage. Connect external compensation elements to this pin to stabilize the control loop.
|
SS/TR
|
Soft-Start and Tracking Control Input
|
Soft-Start and Tracking Control Input. Connect a capacitor from SS to GND to set the soft-start period. The soft-start period can be used to track and sequence when the external voltage on this pin overrides the internal reference.
|
EN
|
Enable Control Input
|
Enable Control Input. Floating this pin or connecting this pin to logic high can enable the device and connecting this pin to GND can disable the device.
|
LX
|
Switch node test point
|
Switch Node. LX is the switching node that supplies power to the output and connect the output LC filter from LX to the output load.
|
BOOT
|
Bootstrap Supply for High-Side Gate Driver
|
Bootstrap Supply for High-Side Gate Driver. Connect a 100nF or greater capacitor from LX to BOOT to power the high-side switch.
|
PGOOD
|
Power Good Indicator Output
|
Power Good Indicator Output. This pin is an open-drain logic output that is pulled to ground when the output voltage is lower or higher than its specified threshold under the conditions of OVP, OTP, dropout, EN shutdown, or during slow start.
|
Power-up & Measurement Procedure
1. Apply a 12V nominal input power supply (4.5V < VIN < 18V) to the VIN and GND terminals.
2. Set the jumper at J9 to connect terminals 1 and 2, connecting EN to VIN through resistor REN1, to enable operation.
3. Verify the output voltage (approximately 3.3V) between VOUT and GND.
4. Connect an external load up to 8A to the VOUT and GND terminals and verify the output voltage and current.
Output Voltage Setting
Set the output voltage with the resistive divider (R1, R2) between VOUT and GND with the midpoint connected to FB. The output is set by the following formula :

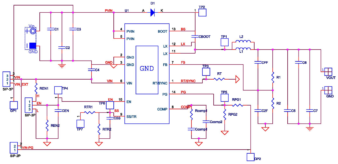
Schematic, Bill of Materials & Board Layout
EVB Schematic Diagram

Bill of Materials
Reference
|
Qty
|
Part Number
|
Description
|
Package
|
Manufacture
|
U1
|
1
|
RT7299BHGQW
|
DC/DC Converter
|
WQFN-14AL 3.5x3.5
|
RICHTEK
|
R1
|
1
|
0603 110K 1%
|
110kΩ
|
0603
|
WALSIN
|
R2
|
1
|
0603 24K0 1%
|
24kΩ
|
0603
|
WALSIN
|
RCOMP1
|
1
|
0603 2K40 1%
|
2.4kΩ
|
0603
|
WALSIN
|
RT, RPG1, REN1
|
3
|
0603 100K 1%
|
100kΩ
|
0603
|
WALSIN
|
C1, C2
|
2
|
UMK325BJ106MM-T
|
10µF/50V/X7R
|
1206
|
TAIYO YUDEN
|
C5, C6
|
2
|
C3225X5R1E226MT
|
22µF/25V/X7R
|
1210
|
TDK
|
CCOMP1
|
1
|
0603B822K500CT
|
8.2nF/50V/X7R
|
0603
|
WALSIN
|
CCOMP2
|
1
|
0603B181K500
|
180pF/50V/X7R
|
0603
|
WALSIN
|
C4
|
1
|
GRM31CR71H475KA12L
|
4.7µF/50V/X7R
|
1206
|
muRata
|
CSS
|
1
|
0603B103K500
|
10nF/50V/X7R
|
0603
|
WALSIN
|
C3, C7, CBOOT
|
3
|
C1608X7R1H104KT000N
|
0.1µF/50V/X7R
|
0603
|
TDK
|
L1
|
1
|
|
3.7µH
|
|
|
CFF, C2F, CEN, REN2, RTR1, RTR2, RPG2
|
7
|
|
N/A
|
|
|
PCB Layout

Top View (1st layer)

PCB Layout—Inner Side (2nd Layer)

PCB Layout—Inner Side (3rd Layer)

Bottom View (4th Layer)