loading

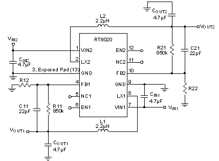
The RT8020 is a dual high-efficiency Pulse-Width-Modulated (PWM) step-down DC/DC converter. It is capable of delivering 1A output current over a wide input voltage range from 2.5V to 5.5V, the RT8020 is ideally suited for portable electronic devices that are powered from 1-cell Li-ion battery or from other power sources within the range such as cellular phones, PDAs and other hand-held devices.

Two operational modes are available : PWM/Low-Dropout auto-switch and shutdown modes. Internal synchronous rectifier with low RDS(ON) dramatically reduces conduction loss at PWM mode. No external Schottky diode is required in practical application.

The RT8020 enters Low-Dropout mode when normal PWM cannot provide regulated output voltage by continuously turning on the upper PMOS. The RT8020 enter shutdown mode and consumes less than 0.1μA when EN pin is pulled low.

The switching ripple is easily smoothed-out by small package filtering elements due to a fixed operation frequency of 1.5MHz. This along with small WDFN-12L 3x3 package provides small PCB area application. Other features include soft start, lower internal reference voltage with 2% accuracy, over temperature protection, and over current protection.

Applications

  • Mobile Phones
  • Personal Information Appliances
  • Wireless and DSL Modems
  • MP3 Players
  • Portable Instruments
Key Spec.
RT8020 RT8020A RT8020B RT8020C RT8020D
Status NRND NRND NRND NRND NRND
Vin (min) (V) 2.5 2.5 2.5 2.5 2.5
Vin (max) (V) 5.5 5.5 5.5 5.5 5.5
Number of Outputs 2 2 2 2 2
Vout (min) (V) 0.6 0.6 0.6 0.6 0.6
Vout (max) (V) 5.5 5.5 5.5 5.5 5.5
Output Adj. Method Resistor Fixed Fixed Fixed Fixed
Iout (max) (A) 1 1 1 1 1
Current Limit (typ) (A) 1.5 1.5 1.5 1.5 1.5
Freq (typ) (kHz) 1500 1500 1500 1500 1500
Freq (min) (kHz) 1200 1200 1200 1200 1200
Freq (max) (kHz) 1800 1800 1800 1800 1800
Ext Sync No No No No No
Ron_HS (typ) (mOhm) 280 280 280 280 280
Ron_LS (typ) (mOhm) 250 250 250 250 250
Iq (typ) (mA) 0.05 0.05 0.05 0.05 0.05
Features 100% Duty Cycle;Current Mode Control;Enable Input;Force PWM;Internal Compensation;OCP;OTP;PSM;Stable with Ceramic Capacitor 100% Duty Cycle;Current Mode Control;Enable Input;Force PWM;Internal Compensation;OCP;OTP;PSM;Stable with Ceramic Capacitor 100% Duty Cycle;Current Mode Control;Enable Input;Force PWM;Internal Compensation;OCP;OTP;PSM;Stable with Ceramic Capacitor 100% Duty Cycle;Current Mode Control;Enable Input;Force PWM;Internal Compensation;OCP;OTP;PSM;Stable with Ceramic Capacitor 100% Duty Cycle;Current Mode Control;Enable Input;Force PWM;Internal Compensation;OCP;OTP;PSM;Stable with Ceramic Capacitor
Package Type WDFN3x3-12 WDFN3x3-12 WDFN3x3-12 WDFN3x3-12 WDFN3x3-12
Outline Dimension, Footprint, Drawing Download Download Download Download Download
Features
  • 2.5V to 5.5V Input Range
  • Adjustable Output From 0.6V to VIN
  • 1.2V, 1.3V, 1.8V, 2.5V and 3.3V Fixed/ Adjustable Output Voltage
  • 1A Output Current
  • 95% Efficiency
  • No Schottky Diode Required
  • 50μA Quiescent Current per Channel
  • 1.5MHz Fixed Frequency PWM Operation
  • Small 12-Lead WDFN Package
  • RoHS Compliant and 100% Lead (Pb)-Free
Additional Documents
Title Last Update ShareDownload
Power Management Components for Lithium-Ion Battery Powered Applications
鋰離子電池電源管理IC選擇指南
2020/12/07
Reference Design
TitleLast UpdateDownload
Richtek Load Transient Tool2022/07/25
Part NumberPackage TypePackage Qty.DistributorStockBuy From Authorized Distributor
RT8020CGQWWDFN3x3-121,500 Digikey 1,204 Buy
1,369 Buy
TOP