RT4805A 2.5MHz, Synchronous Boost Regulator with Bypass Mode

EVB_RT4805AWSC
ACTIVE

The RT4805A allows systems to take advantage of new battery chemistries that can supply significant energy when the battery voltage is lower than the required voltage for system power ICs. By combining built-in power transistors, synchronous rectification, and low supply current; this IC provides a compact solution for systems using advanced Li-Ion battery chemistries.

Purpose

The RT4805A is a Boost converter with the input voltage range from 1.8V to 5V and provides 2A output current. This document explains the function and use of the RT4805A evaluation board (EVB), and provides information to enable operation, output voltage setting of the evaluation board.

 

Introduction

General Product Information

The RT4805A allows systems to take advantage of new battery chemistries that can supply significant energy when the battery voltage is lower than the required voltage for system power ICs. By combining built-in power transistors, synchronous rectification, and low supply current; this IC provides a compact solution for systems using advanced Li-Ion battery chemistries.

The RT4805A is a boost regulator designed to provide a minimum output voltage from a single-cell Li-Ion battery, even when the battery voltage is below system minimum. In boost mode, output voltage regulation is guaranteed to a maximum load current of 2A. Quiescent current in Shutdown Mode is less than 1µA, which maximizes battery life. The regulator transitions smoothly between Bypass and normal Boost Mode. The device can be forced into Bypass Mode to reduce quiescent current. The RT4805A is available in the WL-CSP-16B 1.67x1.67 (BSC) package.

Product Feature

  • 4 Few External Components : 0.47μH Inductor and 0603 Case Size Input and Output Capacitors
  • Input Voltage Range : 1.8V to 5V
  • Output Range from 2.85V to 4.4V
  • VSEL = L 3.6V
  • VSEL = H 3.7V
  • Maximum Continuous Load Current : 2A at VIN > 2.65V Boosting VOUT to 3.35V
  • Up to 96% Efficient
  • True Bypass Operation when VIN > Target VOUT
  • Internal Synchronous Rectifier
  • True Load Disconnectwhen Shut Down
  • Forced Bypass Mode
  • VSEL Control to Optimize Target VOUT
  • Short-Circuit Protection
  • I2C Controlled Interface
  • Ultra low Operating Quiescent Current
  • Small WL-CSP 16B Package

Key Performance Summary Table

Key Features

Evaluation Board Number : PCB089_V1

Default Input Voltage

3.0V

Max Output Current

2A

Default Output Voltage

Vout_H = 3.7V, Vout_L = 3.6V

Default Marking & Package Type

WL-CSP-16B 1.67x1.67 (BSC)

 

Bench Test Setup Conditions

Headers Description and Placement

Technical Document Image Preview

Carefully inspect all the components used in the EVB according to the following Bill of Materials table, and then make sure all the components are undamaged and correctly installed. If there is any missing or damaged component, which may occur during transportation, please contact our distributors or e-mail us at evb_service@richtek.com.

 

Test Points

The EVB is provided with the test points and pin names listed in the table below.

Test point/

Pin name

Signal

Comment (expected waveforms or voltage levels on test points)

VIN

Input voltage

Input voltage with range 1.8V to 5V.

EN

VOUT Enable

Enable control pin for VOUT.

LX

Switching Node

Switching Node.

PGND/AGND

Ground

Ground.

SDA/SCL

I2C Control

Pins to set functions such as VOUT, ILIM.

VOUT

Output Voltage

Default voltage : 5V ± 2%.

PGOOD

Power Good

Power Good. It is a open-drain output. PGOOD pin pulls low automatically if the overload or OTP event occurs.

VSEL

VOUT Select GPIO

Output Voltage Select. When boost is running, this pin can be used to select output voltage.

nBYP

Inverse Bypass Signal

Bypass. This pin can be used to activate Forced Bypass Mode. When this pin is LOW, the bypass switches are turned on and the IC is otherwise inactive.

 

Power-up & Measurement Procedure

1. Connect input voltage (1.8V < VIN < 5.0V).

2. To use a switch at “H” option to tie EN pin to input voltage VIN via SW1 or external voltage for enabling the device. Inversely, to use a jumper at “L” option to tie EN pin to ground GND for disabling the device.

3. To verify the output voltage VOUT via the I2C interface.

4. To connect an external load up to 1A and verify the output voltage and current.

 

I2C Register Setting

The register as the table shown can be programmed by a MCU through the dedicated I2C interface. The device slave address is 0x39.

Technical Document Image Preview

Technical Document Image Preview

Technical Document Image Preview

Technical Document Image Preview

Technical Document Image Preview

 

Schematic, Bill of Materials & Board Layout

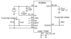
EVB Schematic Diagram

Technical Document Image Preview

 

Bill of Materials

Reference

Qty

Part number

Description

Package

Manufacture

U1

1

RT4805AWSC

Boost Converter

WL-CSP-16B 1.67x1.67

Richtek

C1

1

GRM32ER61A107ME20L

100μF/10V/X5R/1210

C-1210

Murata

C2

1

GRM188R61H105KAAL

1.0μF/50V/X7R/0603

C-0603

Murata

C3

1

EMK212ABJ106KG

10μF/16V/X7R/0805

C-0805

Taiyo

C4, C5

2

LMK212BBJ226MG

22μF/6.3V/X7R/0805

C-0805

Taiyo

L1

1

DFE2520F-R47M

0.47μH

L-2520

TOKO

R1

1

PFR05105FNH

1MΩ/0402/1%

R-0402

乾坤

R2, R3

2

PFR05102FNH

1kΩ/0402/1%

R-0402

乾坤

 

PCB Layout

Technical Document Image Preview

Top View (1st layer)

Technical Document Image Preview

PCB Layout—Inner Side (2nd Layer)

Technical Document Image Preview

PCB Layout—Inner Side (3rd Layer)

Technical Document Image Preview

Bottom View (4th Layer)

RT4805A
RT4805A

The RT4805A allows systems to take advantage of new battery chemistries that can supply significant energy when the battery voltage is lower than the required voltage for system power ICs. By combining built-in power transistors, synchronous rectification, and low supply current; this IC provides a compact solution for systems using advanced Li-Ion battery chemistries.

The RT4805A is a boost regulator designed to provide a minimum output voltage from a single-cell Li-Ion battery, even when the battery voltage is below system minimum. In boost mode, output voltage regulation is guaranteed to a maximum load current of 2A. Quiescent current in Shutdown Mode is less than 1μA, which maximizes battery life. The regulator transitions smoothly between Bypass and normal Boost Mode. The device can be forced into Bypass Mode to reduce quiescent current.

The RT4805A is available in the WL-CSP-16B 1.67x1.67 (BSC) package.