RTQ6361GQW, 60VIN, 1.5A, Asynchronous Step-Down Converter Evaluation Board

EVB_RTQ6361GQW
ACTIVE

The Evaluation Board demonstrates the RTQ6361GQW to be designed for a 5V/1.5A output from a 8V to 60V input at 500kHz switching frequency. The wide input range makes it suitable for communications and industrial 12V, 24V and 48V power systems. The RTQ6361GQW provides complete protection functions such as input under-voltage lockout, output under-voltage protection, over-current protection and thermal shut down. Cycle-by-cycle current limit provides protection against shorted outputs and soft-start eliminates input current surge during start-up.

General Description

The Evaluation Board demonstrates the RTQ6361GQW to be designed for a 5V/1.5A output from a 8V to 60V input at 500kHz switching frequency. The wide input range makes it suitable for communications and industrial 12V, 24V and 48V power systems. The RTQ6361GQW provides complete protection functions such as input under-voltage lockout, output under-voltage protection, over-current protection and thermal shut down. Cycle-by-cycle current limit provides protection against shorted outputs and soft-start eliminates input current surge during start-up.


Performance Sepcification Summary

Summary of the RTQ6361GQW Evaluation Board performance specificiaiton is provided in Table 1. The ambient temperature is 25°C.

Table 1. RTQ6361GQW Evaluation Board Performance Specification Summary

Specification

Test Conditions

Min

Typ

Max

Unit

Input Voltage Range

8

--

60

V

Output Current

0

--

1.5

A

Default Output Voltage

--

5

--

V

Operation Frequency

--

500

--

kHz

Output Ripple Voltage

IOUT = 1.5A

--

10

--

mVp-p

Line Regulation

IOUT = 1.5A, VIN = 8V to 60V

--

±1

--

%

Load Regulation

VIN = 12V, IOUT = 0.001 A to 1.5A

--

±1

--

%

Load Transient Response

IOUT = 0.75A to 1.5A

--

±5

--

%

Maximum Efficiency

VIN = 12V, VOUT = 5V, IOUT = 1.5A

--

88.9

--

%



Power-up Procedure

Suggestion Required Equipments

  • RTQ6361GQW Evaluation Board
  • DC power supply capable of at least 60V and 2A
  • Electronic load capable of 6A
  • Function Generator
  • Oscilloscope

Quick Start Procedures

The Evaluation Board is fully assembled and tested. Follow the steps below to verify board operation. Caution: Do not turn on supplies until all connections are made. Note : When measuring the output voltage ripple, care must be taken to avoid a long ground lead on the oscilloscope probe. Measure the output voltage ripple by touching the probe tip and ground ring directly across the last output capacitor.


Proper measurement equipment setup and follow the procedure below.

1) With power off, connect the input power supply to VIN and GND pins.

2) With power off, connect the electronic load between the VOUT and nearest GND pins.

3) Turn on the power supply at the input. Make sure that the input voltage does not exceeds 60V on the Evaluation Board.

4) Check for the proper output voltage using a voltmeter.

5) Once the proper output voltage is established, adjust the load within the operating ranges and observe the output voltage regulation, ripple voltage, efficiency and other performance.



Detailed Description of Hardware

Headers Description and Placement

Technical Document Image Preview

Carefully inspect all the components used in the EVB according to the following Bill of Materials table, and then make sure all the components are undamaged and correctly installed. If there is any missing or damaged component, which may occur during transportation, please contact our distributors or e-mail us at evb_service@richtek.com.


Test Points

The EVB is provided with the test points and pin names listed in the table below.

Test Point/

Pin Name

Function

VIN

Input voltage.

VOUT

Output voltage.

GND

Ground.

EN

Enable test point.

J3

EN jumper. Connect EN to ground to disable, open to enable.

SW

Switch node test point.

V2

Test pin V2 is used for bode plot measurement. Connect VOUT pin and this pin to the injection transformer.

SS/TR

Soft-start and tracking test point.

VPG_Ext

Test point for pull up voltage of the Open-drain power-good indication output.

PGOOD

Power-good indication test point.



Bill of Materials

VIN = 12V, VOUT = 5.0V, IOUT = 1.5A, fSW = 500kHz

Reference

Count

Part Number

Value

Description

Package

Manufacturer

U1

1

RTQ6361GQW

RTQ6361GQW

Step-Down Converter

WDFN-10SL 3x3

RICHTEK

C3, C4

2

HMK316AC7225KLHTE

2.2µF

Capacitor, Ceramic, 100V, X7R

1206

Taiyo Yuden

C5

1

0603B182K500CT

1.8nF

Capacitor, Ceramic, 50V, X7R

0603

WALSIN

C6

1

0603N180J500CT

18pF

Capacitor, Ceramic, 50V, NPO

0603

WALSIN

C7

1

GRM32ER61C476KE15L

47µF

Capacitor, Ceramic, 16V, X5R

1210

MURATA

C11

1

C1608X7R1H104KT

0.1µF

Capacitor, Ceramic, 50V, X7R

0603

TDK

CBOOT

1

C1608X7R1H104KT

0.1µF

Capacitor, Ceramic, 50V, X7R

0603

TDK

CSS

1

C1608X7R1H103KT000N

10nF

Capacitor, Ceramic, 50V, X7R

0603

TDK

D1

1

SS26

Schottky Diode, 60V/2A

Schottky Diode, 60V/2A

SMB

ON Semiconductor

L1

1

ETQP3M150KVN

15µH

Inductor, Isat = 5.1A, 99.2mΩ

Panasonic

R1

1

WR06X5232FTL

52.3k

Resistor, Chip, 1/10W, 1%

0603

WALSIN

R2, R8

2

WR06X1002FTL

10k

Resistor, Chip, 1/10W, 1%

0603

WALSIN

R3

1

WR06X5602FTL

56k

Resistor, Chip, 1/10W, 1%

0603

RALEC

R7, RBOOT

2

WR06X000 PTL

0

Resistor, Chip, 1/10W, 1%

0603

WALSIN

RT

1

RTT032323FTP

232k

Resistor, Chip, 1/10W, 1%

0603

RALEC



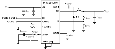
Typical Applications

EVB Schematic Diagram

Technical Document Image Preview

1. The capacitance values of the input and output capacitors will influence the input and output voltage ripple.

2. MLCC capacitors have degrading capacitance at DC bias voltage, and especially smaller size MLCC capacitors will have much lower capacitance.


Measure Result

Output Ripple Measurement

Load Transient Response

Technical Document Image Preview

Technical Document Image Preview

Power On from EN

Power Off from EN

Technical Document Image Preview

Technical Document Image Preview

Short Circuit Response – Short and Recovery

Start-Up Dropout Performance

Technical Document Image Preview

Technical Document Image Preview

Efficiency vs. Output Current

Output Voltage vs. Output Current

Technical Document Image Preview

Technical Document Image Preview

Output Voltage vs. Input Voltage

Loop Response

Technical Document Image Preview

Technical Document Image Preview

Thermal Image at VIN = 12V, VOUT = 5V, IOUT = 1.5A

Technical Document Image Preview

Note : When measuring the input or output voltage ripple, care must be taken to avoid a long ground lead on the oscilloscope probe. Measure the output voltage ripple by touching the probe tip directly across the output capacitor.


Evaluation Board Layout

Figure 1 to Figure 4 are RTQ6361GQW Evaluation Board layout. This board size is 70mm x 50mm and is constructed on four-layer PCB, outer layers with 2 oz. Cu and inner layers with 1 oz. Cu.

Technical Document Image Preview

Figure 1. Top View (1st layer)

Technical Document Image Preview

Figure 2. PCB Layout—Inner Side (2nd Layer)

Technical Document Image Preview

Figure 3. PCB Layout—Inner Side (3rd Layer)

Technical Document Image Preview

Figure 4. Bottom View (4th Layer)

RTQ6361
RTQ6361

RTQ6361是负载能力为1.5A、高效率、采用峰值电流模式控制架构的非同步Buck转换器,输入电压范围为4V~60V,输出电压可调范围为0.8V~VIN。其静态耗电低,集成了低RDS(ON)的 MOSFET上桥开关,可在宽阔的负载范围内获得高转换效率。由于采用外围补偿简单的峰值电流模式控制架构,容许使用小型电感,具有瞬态响应速度快和回路稳定性好的特性。
其工作频率在100kHz~2500kHz间可调,选择输出滤波元件时可在效率和元件尺寸间进行优化。其最小导通时间很短,即使在降压比很高时也能保持固定的工作频率。在对开关噪声敏感的应用中,可以使用300kHz~2200kHz的外部信号对其进行同步操作。
RTQ6361具有完备的保护性功能设计,如输入欠压锁定保护、输出欠压保护、输出过压保护、过流保护和热关机保护等,有逐周期电流限制保护可应对输出端短路等恶劣状况,有软启动设计可消除启动期间的电流冲击。
RTQ6361使用WDFN-10SL 3x3和具有外露式散热焊盘的SOP-8封装供货。