RT7296AGJ8F Step-Down Converter Evaluation Board

EVB_RT7296AGJ8F
ACTIVE

The RT7296A is a high-efficiency, 3A current mode synchronous step-down DC/DC converter with a wide input voltage range from 4.5V to 17V. The device integrates 80mΩ high-side and 30mΩ low-side MOSFETs to achieve high efficiency conversion. The current mode control architecture supports fast transient response and internal compensation. A cycle-by-cycle current limit function provides protection against shorted output. The RT7296A provides complete protection functions such as input under-voltage lockout, output under-voltage protection, over-current protection, and thermal shutdown. The PWM frequency is adjustable by the EN/SYNC pin. The RT7296A is available in the TSOT-23-8 (FC) package.

Purpose

The RT7296A is a current mode step-down converter with the input voltage range from 4.5V to 17V and provides 3A output current. This document explains the function and use of the RT7296A evaluation board (EVB), and provides information to enable operation, modification of the evaluation board and circuit to suit individual requirements.


Introduction

General Product Information

The RT7296A is a high-efficiency, 3A current mode synchronous step-down DC/DC converter with a wide input voltage range from 4.5V to 17V. The device integrates 80mΩ high-side and 30mΩ low-side MOSFETs to achieve high efficiency conversion. The current mode control architecture supports fast transient response and internal compensation. A cycle-by-cycle current limit function provides protection against shorted output. The RT7296A provides complete protection functions such as input under-voltage lockout, output under-voltage protection, over-current protection, and thermal shutdown. The PWM frequency is adjustable by the EN/SYNC pin. The RT7296A is available in the TSOT-23-8 (FC) package.


Product Feature

  • 4.5V to 17V Input Voltage Range
  • 3A Output Current
  • Internal N-Channel MOSFETs
  • Current Mode Control
  • Fixed Switching Frequency : 500kHz
  • Synchronous to External Clock : 200kHz to 2MHz
  • Cycle-by-Cycle Current Limit
  • TTH Power-Save Mode
  • Internal Soft-Start Function
  • Input Under-Voltage Lockout
  • Output Under-Voltage Protection
  • Thermal Shutdown

 


Key Performance Summary Table

Key Features

Evaluation Board Number : PCB040_V1

Default Input Voltage

12V

Max Output Current

3A

Default Output Voltage

3.3V

Default Marking & Package Type

RT7296AGJ8F, TSOT-23-8 (FC)

Operation Frequency

Steady 500kHz at all loads



Bench Test Setup Conditions

Headers Description and Placement

Technical Document Image Preview

Please carefully inspect the EVB IC and external components, comparing them to the following Bill of Materials, to ensure that all components are installed and undamaged. If any components are missing or damaged during transportation, please contact the distributor or send e-mail to evb_service@richtek.com


Test Points

The EVB is provided with the test points and pin names listed in the table below.

Test point/

Pin name

Signal

Comment (expected waveforms or voltage levels on test points)

VIN

Input voltage

Power input. Support 4.5V to17V Input Voltage. Must bypass with a suitable large ceramic capacitor at this pin.

EN/SYNC

Enable test point

High = Enable. Apply an external clock to adjust the switching frequency.

GND

Ground

Ground.

TTH

Transition threshold

Connect a resistor divider to let the RT7296A into power saving mode under light loads. Connect to PVCC to force RT7296A into forced PWM mode.

PVCC

Internal regulator output

5V bias supply output. Connect a 0.1µF capacitor to ground.

BOOT

Bootstrap supply test point

Bootstrap supply for high-side gate driver. Connect a 0.1µF ceramic capacitor between the BOOT and SW pins.

SW

Switch node test point

Connect this pin to an external L-C filter.



Power-up & Measurement Procedure

1. Apply a 12V nominal input power supply (4.5V < VIN < 17V) to the VIN and GND terminals.

2. Set the jumper at JP1 to connect terminals 2 and 3, connecting EN to VIN through resistor R30, to enable operation.

3. Verify the output voltage (approximately 3.3V) between VOUT and GND.

4. Connect an external load up to 3A to the VOUT and GND terminals and verify the output voltage and current.

Output Voltage Setting

Set the output voltage with the resistive divider (R23, R28) between VOUT and GND with the midpoint connected to FB. The output is set by the following formula :

Technical Document Image Preview


Schematic, Bill of Materials & Board Layout

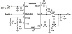
EVB Schematic Diagram

Technical Document Image Preview



Bill of Materials

Reference

Qty

Part Number

Description

Package

Manufacture

U4

1

RT7296AGJ8F

DC/DC Converter

TSOT-23-8 (FC)

RICHTEK

C7, C9

2

GRM31CR71E106KA12L

10µF/25V/X7R

C-1206

MURATA

C8, C10, C27, C29

4

C1608X7R1H104K080AA

0.1μF/±10%/50V/X7R

C-0603

TDK

C11, C12

2

C3225X5R1E226MT

22µF/25V/X7R

C-1210

TDK

C30

1

0603N220J500

22pF/50V/NPO

C-0603

WALSIN

C31

1

NC

C32

1

C1608X5R1E105KT000E

0.1μF/±10%/25V/X5R

C-0603

TDK

L1

1

NR8040T4R7N

4.7µH/4.1A

8 x 8 x 4.2 mm

TAIYO YUDEN

R23

1

40.2k

R-0603

R24

1

10

R-0603

R25

1

33k

R-0603

R28

1

13k

R-0603

R29

1

10k

R-0603

R30

1

100k

R-0603

R31

1

91k

R-0603



PCB Layout

Technical Document Image Preview

Top View (1st layer)

Technical Document Image Preview

PCB Layout—Inner Side (2nd Layer)

Technical Document Image Preview

PCB Layout—Inner Side (3rd Layer)

Technical Document Image Preview

Bottom View (4th Layer)

RT7296A
RT7296A

RT7296A為高效率,電流模式操作的同步降壓型DC-DC轉換器,輸入電壓範圍4.5V至17V,輸出電流可達3A。內部整合的高端80mΩ與低端30mΩ導通阻的MOSFET可達到高轉換效率。電流模式操作提供快速的暫態響應與內部的補償架構,RT7296A提供TTH引腳,用於調整從PSM到PWM的轉換點,以平衡效率和輸出紋波。逐週期形式的限流機制可在輸出短路時提供電路保護作用。RT7296A提供完整的保護功能,包括輸入低電壓閂鎖、輸出低電壓保護、過電流保護與過熱關機保護。另可藉由EN/SYNC腳位訊號調整PWM操作頻率。RT7296A支援TSOT-23-8 (FC) 包裝。