R7731

Burst Triple Mode PWM Flyback Controller

R7731
New

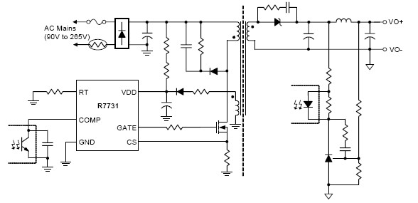
The R7731 is a high performance, low cost, low start-up current, current mode PWM controller with burst triple mode to support green mode power saving operation. The R7731 integrates functions of Soft-Start, Under Voltage Lockout (UVLO), Leading Edge Blanking (LEB), Over Temperature Protection (OTP), internal slope compensation. It provides the users a superior AC/DC power application of higher efficiency, low external component counts and lower cost solution.

To protect the external power MOSFET from being damaged by supply over voltage, the R7731 output driver is clamped at 12V. Furthermore, R7731 features fruitful protections like OLP (Over Load Protection) ,OVP (Over Voltage Protection) to eliminate the external protection circuits and provide reliable operation. R7731 is available in SOT-23-6 and DIP-8 packages.

Applications

  • Adaptor and Battery Charger
  • ATX Standby Power
  • Set Top Boxes (STB)
  • DVD and CD(R)
  • TV/Monitor Standby Power
  • PC Peripherals

Key Spec.

R7731
Status NRND
Feedback Regulation Mode SSR
Switching Frequency_Normal (kHz) 65
Switching Frequency_Peak (kHz) 65
Peak load Application No
HV Start-up No
CCM/Valley Multi-mode CCM/Hard Switching Multi-mode
Programmable Burst/Green-mode No
Brown-in/out No
OVP OVP
External OTP No
UVLO ON (V) 14
UVLO OFF (V) 10
VDD OVP (V) 27
Features Adjustable Frequency;Current Mode Control;Cycle-by-Cycle Current Limit;OCP;OVP;PWM;SCP;UVP
Package Type DIP-8;SOT-26

Features

  • Very Low Start-Up Current (<30μA)

  • 10/14V UVLO

  • Soft-Start Function

  • Current Mode Control

  • Jittering Switching Frequency

  • Internal Leading Edge Blanking

  • Built-in Slope Compensation

  • Burst Triple Mode PWM for Green-Mode

  • Cycle-by-Cycle Current Limiting

  • Feedback Open Protection

  • Output Over Voltage Protection

  • Over Temperature Protection

  • Over Load Protection

  • Soft Driving for Reducing EMI

  • High Noise Immunity

  • Opto Coupler Short Protection

  • RoHS Compliant and Halogen Free