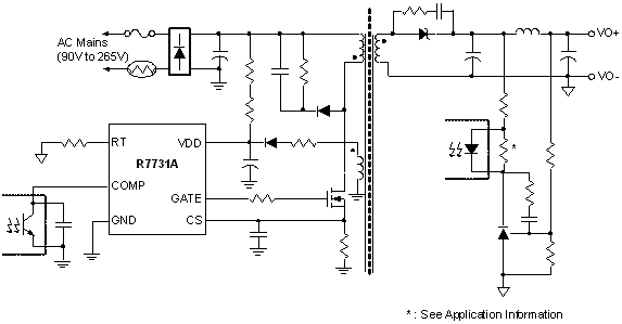
R7731A

Burst Triple Mode PWM Flyback Controller

R7731A
New

The R7731A is a high-performance, low cost, low start-up current and current mode PWM controller with burst triple mode to support green mode power saving operation. The R7731A integrates functions of soft start, Under Voltage LockOut (UVLO), Leading Edge Blanking (LEB), Over Temperature Protection (OTP) and internal slope compensation. It provides the users a superior AC/DC power application of higher efficiency, low external component counts and lower cost solution. To protect the external power MOSFET from being damaged by supply over voltage, the R7731A output driver is clamped at 12V. Furthermore, R7731A features fruitful protections like Over Load Protection (OLP) and Over Voltage Protection (OVP) to eliminate the external protection circuits and provide reliable operation. R7731A is available in SOT-23-6 and DIP-8 packages.

Applications

  • Adaptor and Battery Charger
  • ATX Standby Power
  • Set-Top Box (STB)
  • DVD and CD(R)
  • TV/Monitor Standby Power
  • PC Peripherals

Key Spec.

R7731A
Status Active
Feedback Regulation Mode SSR
Switching Frequency_Normal (kHz) 65
Switching Frequency_Peak (kHz) 65
Peak load Application No
HV Start-up No
CCM/Valley Multi-mode CCM/Hard Switching Multi-mode
Programmable Burst/Green-mode No
Brown-in/out No
OVP OVP
External OTP No
UVLO ON (V) 14
UVLO OFF (V) 10
VDD OVP (V) 27
Features Adjustable Frequency;Current Mode Control;Cycle-by-Cycle Current Limit;OCP;OVP;PWM;SCP;UVP
Package Type DIP-8;SOT-26

Features

  • Very Low Start-up Current (<30μA)

  • 10/14V UVLO

  • Soft Start Function

  • Current Mode Control

  • Jittering Switching Frequency

  • Internal Leading Edge Blanking

  • Built-in Slope Compensation

  • Burst Triple Mode PWM for Green-Mode

  • Cycle-by-Cycle Current Limit

  • Feedback Open Protection

  • Over Voltage Protection

  • Over Temperature Protection

  • Over Load Protection

  • Soft Driving for Reducing EMI

  • Driver Capability ±200mA

  • High Noise Immunity

  • Opto-Coupler Short Protection

  • RoHS Compliant and Halogen Free