This website stores cookies on your computer. These cookies are used to collect information about how you interact with our website and allow us to remember you. We use this information in order to improve and customize your browsing experience and for analytics and metrics about our visitors both on this website and other media. To find out more about the cookies we use, see our Cookie Statement. If you decline, your information won’t be tracked when you visit this website. A single cookie will be used in your browser to remember your preference not to be tracked. Find out more here.
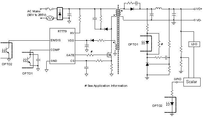
The R7779 is a high-performance current mode PWM controller with integrated HV start-up device inside. During start-up, a current source through integrated HV device to charge VDD capacitor for quick start-up while it dissipates no loss in normal operation. The R7779 provides the users a superior AC/DC power application of higher efficiency, low external component counts, and low cost solution. It features frequency jitter, Under Voltage LockOut (UVLO), Leading Edge Blanking (LEB), internal slope compensation in the tiny SOP-8 package. It offers complete protection coverage with Over Temperature Protection (OTP), Over Load Protection (OLP) and Over Voltage Protection (OVP). Moreover, it also provides a special interface for zero power application when the converter is in sleeping mode. EN/DIS pin receives ON/OFF signal from secondary scalar controller. During turning off, the controller will be shutdown completely with pretty low power consumption.
Integrated HV Start-up Device
UVLO : 9V/16.5V
Current Mode Control
Built-in 65kHz Operation Frequency
Jittering Frequency
Internal PWM Leading Edge Blanking
Internal Slope Compensation
Compensated Burst Triple Mode PWM
Cycle-by-Cycle Current Limit
Internal Auto Recovery OVP
Internal Auto Recovery OLP
Internal Auto Recovery OTP
Secondary Rectifier Short Protection
Soft Driving for Reducing EMI Noise
High Noise Immunity
RoHS Compliant and Halogen Free
Subscribe to receive the latest product news. (Login required)
.
Please check your email box and click validation url.