R7780

Burst Triple Mode PWM Controller with Integrated HV Start-up Device for Zero Power Monitor Application

R7780
New

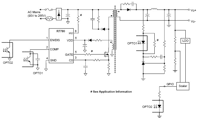
The R7780 is a high-performance current mode PWM controller with integrated HV start-up device inside. During start-up, a current source through integrated HV device to charge VDD capacitor for quick start-up while it dissipates no loss in normal operation. The R7780 provides the users a superior AC/DC power application of higher efficiency, few external component counts, and low cost solution. It features frequency jitter, Under Voltage LockOut (UVLO), Leading Edge Blanking (LEB), internal slope compensation in the tiny SOP-7 package. It offers complete protection coverage with Over Temperature Protection (OTP), Over Load Protection (OLP) and Over Voltage Protection (OVP).Moreover, it also provides a special interface for zero power application when the converter is in sleeping mode. EN/DIS pin receives ON/OFF signal from secondary scalar controller. During turning off, the controller will be shutdown completely with pretty low power consumption.

Applications

  • Switching AC/DC Adaptor
  • TV and Monitor Application

  • Low Standby Power Home Appliance

Key Spec.

R7780
Status NRND
Feedback Regulation Mode SSR
Switching Frequency_Normal (kHz) 65
Switching Frequency_Peak (kHz) 65
Peak load Application No
HV Start-up Yes
CCM/Valley Multi-mode CCM/Hard Switching Multi-mode
Programmable Burst/Green-mode No
Brown-in/out No
OVP OVP
External OTP No
UVLO ON (V) 16.5
UVLO OFF (V) 9
VDD OVP (V) 28
Features Current Mode Control;Cycle-by-Cycle Current Limit;OCP;OVP;PWM;SCP;UVP
Package Type SOP-7

Features

  • Integrated HV Start-up Device

  • Enable/Disable Function

  • UVLO: 9V/16.5V

  • Current Mode Control

  • Built-in 65kHz Operation Frequency

  • Built-in Jittering Frequency

  • Internal PWM Leading Edge Blanking

  • Internal Slope Compensation

  • Compensated Burst Triple Mode PWM

  • Cycle-by-Cycle Current Limit

  • Internal Auto Recovery OVP

  • Internal Auto Recovery OLP

  • Internal Auto Recovery OTP

  • CS Pin Open Protection

  • Secondary Rectifier Short Protection

  • Soft Driving for Reducing EMI Noise

  • High Noise Immunity

  • RoHS Compliant and Halogen Free