loading

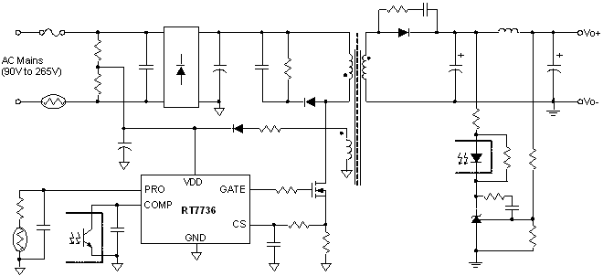
The RT7736 series is a high performance enhanced PWM flyback controller with proprietary SmartJitterTM technology. The innovative SmartJitterTM technology not only reduces EMI emissions of SMPS when the system enters burst switching green mode, but also eliminates output jittering ripple.

The RT7736 is a current mode PWM controller including built-in slope compensation, internal Leading Edge Blanking (LEB) and cycle-by-cycle current limit. It provides excellent green power performance, especially under light load and no load conditions. It allows for simpler design and reduces external component count.

This controller integrates comprehensive safety protection functions for robust designs including input Under-Voltage Lockout (UVLO), Over-Voltage Protection (OVP), Over-Load Protection (OLP), Secondary Rectifier Short Protection (SRSP), CS pin open protection and cycle-by-cycle current limit.

The RT7736 is a cost-effective and compact solution for NB adaptor applications. It is available in the SOT-23-6 package.

Applications

  • Switching AC-DC Adaptor
  • DVD Open Frame Power Supply
  • Set-Top Box (STB)
  • ATX Standby Power
  • TV/Monitor Standby Power
  • PC Peripherals
  • NB Adaptor
Key Spec.
RT7736B RT7736E RT7736F RT7736G RT7736L RT7736R
Status NRND EOL NRND NRND NRND NRND
Feedback Regulation Mode SSR SSR SSR SSR SSR SSR
Switching Frequency_Normal (kHz) 65 65 65 65 65 65
Switching Frequency_Peak (kHz) 65 65 65 65 65 65
Peak load Application No No No No No No
HV Start-up No No No No No No
CCM/Valley Multi-mode CCM/Hard Switching Multi-mode CCM/Hard Switching Multi-mode CCM/Hard Switching Multi-mode CCM/Hard Switching Multi-mode CCM/Hard Switching Multi-mode CCM/Hard Switching Multi-mode
Programmable Burst/Green-mode No No No No No No
Brown-in/out Yes (AC Side);Yes (Buck cap.Side) No Yes (AC Side);Yes (Buck cap.Side) No No No
OVP OVP OVP OVP OVP OVP OVP
External OTP Yes Yes Yes Yes Yes Yes
UVLO ON (V) 14.5 14.5 14.5 14.5 14.5 14.5
UVLO OFF (V) 9 9 9 9 9 9
VDD OVP (V) 27 27 27 27 27 27
Features Current Mode Control;Cycle-by-Cycle Current Limit;OCP;OVP;PWM;SCP;UVP Current Mode Control;Cycle-by-Cycle Current Limit;OCP;OVP;PWM;SCP;UVP Current Mode Control;Cycle-by-Cycle Current Limit;OCP;OVP;PWM;SCP;UVP Current Mode Control;Cycle-by-Cycle Current Limit;OCP;OVP;PWM;SCP;UVP Current Mode Control;Cycle-by-Cycle Current Limit;OCP;OVP;PWM;SCP;UVP Current Mode Control;Cycle-by-Cycle Current Limit;OCP;OVP;PWM;SCP;UVP
Package Type SOT-26 SOT-26 SOT-26 SOT-26 SOT-26 SOT-26
Outline Dimension, Footprint, Drawing Download Download Download Download Download Download
Features
  • Proprietary SmartJitterTM Technology
    ► Reducing EMI Emissions of SMPS
    ► Output Jittering Ripple Elimination
  • No Load Input Power Under 100mW (RT7736G/R/L/E)
  • Accurate Over Load Protection
  • UVLO 9V/14.5V
  • PRO Pin for External Arbitrary OVP/OTP
  • IC ON/OFF Control (RT7736G/R/L)
  • BNO Pin for Brown-In/Out (RT7736B/F)
  • Soft Driving for EMI Noise Reduction
  • Driver Capability : 300mA/-300mA
  • High Noise Immunity
  • RoHS Compliant and Halogen Free
Datasheet
TitleVersionLast UpdateDownload
RT7736: SmartJitterTM PWM Flyback ControllerV0.02020/02/05
Part NumberPackage TypePackage Qty.DistributorStockBuy From Authorized Distributor
RT7736GGESOT-263,000 Digikey 0 Lead-Time: 14 weeks
3,000 Buy
TOP