This website stores cookies on your computer. These cookies are used to collect information about how you interact with our website and allow us to remember you. We use this information in order to improve and customize your browsing experience and for analytics and metrics about our visitors both on this website and other media. To find out more about the cookies we use, see our Cookie Statement. If you decline, your information won’t be tracked when you visit this website. A single cookie will be used in your browser to remember your preference not to be tracked. Find out more here.
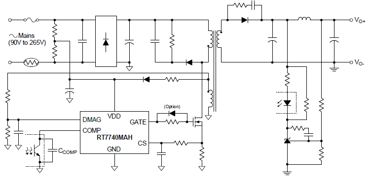
The RT7740MAH is an enhanced high-efficiency multi-mode PWM flyback controller, incorporating Richtek's proprietary SmartJitterTM technology. The innovative SmartJitterTM technology is used to reduce EMI emissions of a switch-mode power supply in green mode operation, and at the same time eliminate the output ripple due to frequency jittering. The RT7740MAH features multi-mode control to optimize the product performance.The RT7740MAH operates as a current-mode PWM controller for flyback converters possessing comprehensive features, of which programmable protections consist of the propagation delay compensation, output overvoltage protection (OVP), external over-temperature protection (OTP), and bulk-capacitor brown-in/brown-out protection. With above features, the RT7740MAH enables one to achieve a cost-effective and compact design for a wide-range AC-DC conversion applications. The RT7740MAH is available in an SOT-23-6 package.
Proprietary SmartJitterTM Technology ► Reducing EMI Emissions of SMPS ► Eliminating Frequency-Jittering-Induced Output Ripple
Ultra-Low Start-Up Current (< 3μA)
Accurate Overcurrent Protection (OCP)
Programmable Line Compensation
Programmable Output Overvoltage Protection
Programmable External Over-Temperature Protection
Programmable Bulk-Capacitor Brown-In/Brown-Out Protection
Driver Capability: 200mA/-300mA
High Noise Immunity
Subscribe to receive the latest product news. (Login required)
.
Please check your email box and click validation url.