loading

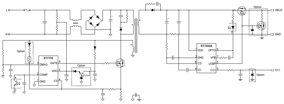
The RT7752 series is specifically designed to work with controllers, such as RT7202, to provide a total solution for USB PD or a programmable power adapter. The RT7752 can achieve high efficiency, meet safety standards, and consume less than 50mW of power in a 5V standby condition.

The RT7752 includes several innovations in order to provide a solution with a wide range of output voltage. By way of DMAG pin, the RT7752 senses output voltage to adjust loop gain for system stability, to adjust output over-voltage protection threshold voltage to protect external devices, and to adjust current limit to meet Limited Power Source (LPS) safety requirements.

The RT7752 is also equipped with comprehensive protection features, including Bulk-Capacitor brown-in /brown-out protection, VDD over-voltage protection (VDD OVP), output over-voltage/under-voltage protection (Output OVP/UVP), secondary rectifier short-circuit protection (SRSP), and external over-temperature protection (External OTP). For constant output power regulation, a resistor connected to CS pin can be used to achieve accurate line compensation across the universal input voltage range. The RT7752 also provides various features to protect against any failures occurring at the secondary-side component, such as the RT7202 or a shunt regulator.

The RT7752 and the RT7202 work together to realize a robust and safe design to prevent all the potential fault scenarios, which may arise from versatile and unknown connections to various devices, cables, plugs and receptacles.

Applications

  • USB PD and Programmable Power Adapters
Key Spec.
RT7752AC RT7752GAH RT7752GC RT7752GCF RT7752GCH RT7752GCN RT7752GE RT7752GEN
Status Active Active Active Active Active Active Active Active
Feedback Regulation Mode SSR SSR SSR SSR SSR SSR SSR SSR
Switching Frequency_Normal (kHz) 83 83 83 83 83 83 83 83
Switching Frequency_Peak (kHz) 83 83 83 83 83 83 83 83
Peak load Application No No No No No No No No
HV Start-up No No No No No No No No
CCM/Valley Multi-mode CCM/Valley Switching Multi-mode CCM/Hard Switching Multi-mode CCM/Valley Switching Multi-mode CCM/Hard Switching Multi-mode CCM/Hard Switching Multi-mode CCM/Hard Switching Multi-mode CCM/Valley Switching Multi-mode CCM/Valley Switching Multi-mode
Programmable Burst/Green-mode No No No No No No No No
Brown-in/out Yes (Buck cap.Side) Yes (Buck cap.Side) Yes (Buck cap.Side) Yes (Buck cap.Side) Yes (Buck cap.Side) Yes (Buck cap.Side) Yes (Buck cap.Side) Yes (Buck cap.Side)
OVP Adaptive OVP Adaptive OVP Adaptive OVP Adaptive OVP Adaptive OVP Adaptive OVP Adaptive OVP Adaptive OVP
External OTP Yes Yes Yes Yes Yes Yes Yes Yes
UVLO ON (V) 14.5 14.5 14.5 14.5 14.5 14.5 14.5 14.5
UVLO OFF (V) 7 7 7 7 7 7 7 7
VDD OVP (V) 44 44 44 44 44 44 44 44
Features Current Mode Control;Cycle-by-Cycle Current Limit;OCP;OVP;PWM;SCP;UVP Current Mode Control;Cycle-by-Cycle Current Limit;OCP;OVP;PWM;SCP;UVP Current Mode Control;Cycle-by-Cycle Current Limit;OCP;OVP;PWM;SCP;UVP Current Mode Control;Cycle-by-Cycle Current Limit;OCP;OVP;PWM;SCP;UVP Current Mode Control;Cycle-by-Cycle Current Limit;OCP;OVP;PWM;SCP;UVP Current Mode Control;Cycle-by-Cycle Current Limit;OCP;OVP;PWM;SCP;UVP Current Mode Control;Cycle-by-Cycle Current Limit;OCP;OVP;PWM;SCP;UVP Current Mode Control;Cycle-by-Cycle Current Limit;OCP;OVP;PWM;SCP;UVP
Package Type SOT-26 SOT-26 SOT-26 SOT-26 SOT-26 SOT-26 SOT-26 SOT-26
Outline Dimension, Footprint, Drawing Download Download Download Download Download Download Download Download
Features
  • Optimized for Adaptive Output Power
    ► Wide VDD Range : 10V to 40V
    ► Adaptive Output Over-Voltage Protection
    ► Adaptive Over-Current Protection
    ► Adaptive Loop Gain Control for Loop Stability
  • High Efficiency
    ► Green Mode Operation at Light Load and No Load
  • Comprehensive Protection Features
    ► Bulk-Capacitor Brown-In and Brown-Out Protection
    ► VDD Over-Voltage Protection
    ► Output Over-Voltage and Under-Voltage Protection
    ► External Over-Temperature Protection
    ► Secondary Rectifier Short-Circuit Protection
    ► Programmable Line Compensation
  • Others
    ► < 50mW in 5V Standby Mode for Power Saving
    ► Driver Capability : 300mA/-300mA
    ► SmartJitterTM Technology
TOP