loading

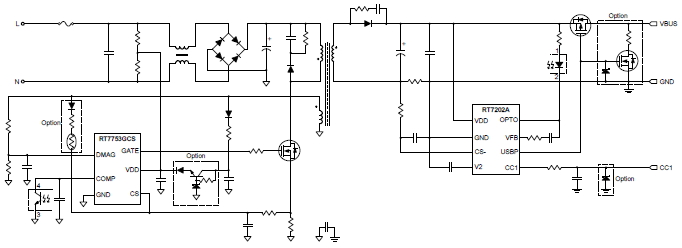
The RT7753GCS series is specifically designed to work with controllers, such as RT7202, to provide a total solution for the USB Power Delivery (USB PD) or a programmable power adapter. This RT7753GCS not only provides a control scheme of high power efficiency, but also gives a very low standby power control below 50mW when under the 5V standby condition.

The RT7753GCS is such a special design to achieve a wide-range of output voltage by utilizing several innovations, including (1) By using the DMAG pin, the RT7753GCS senses the output voltage to adjust the loop gain for system stability, to adjust the threshold voltage of the output over-voltage protection, to protect external devices, and to adjust the current limit to meet Limited Power Source (LPS) safety requirements; (2) The RT7753GCS is also equipped with comprehensive protection features, including Bulk-Capacitor brown-in /brown-out protection, VDD over-voltage protection (VDD OVP), output over-voltage/under-voltage protection (Output OVP/UVP), secondary rectifier short-circuit protection (SRSP), and external over-temperature protection (External OTP); (3) For constant output power regulation, a resistor connected to CS pin can be used to achieve an accurate line compensation across the universal input voltage range; and (4) The RT7753GCS also provides various features to protect against any failures occurring at the secondary-side component, such as the RT7202 or a shunt regulator.

In applications, the RT7753GCS is suggested to use with a secondary controller RT7202 to realize a robust and safe design so as to prevent all potential fault conditions due to misconnection of various devices, cables, plugs or receptacles.

Applications

  • USB PD and Programmable Power Adapters
Key Spec.
RT7753GCS
Status Active
Feedback Regulation Mode SSR
Switching Frequency_Normal (kHz) 84
Switching Frequency_Peak (kHz) 84
Peak load Application No
HV Start-up No
CCM/Valley Multi-mode CCM/Hard Switching Multi-mode
Programmable Burst/Green-mode No
Brown-in/out Yes (Buck cap.Side)
OVP Adaptive OVP
External OTP Yes
UVLO ON (V) 14.5
UVLO OFF (V) 7
VDD OVP (V) 46
Features Current Mode Control;Cycle-by-Cycle Current Limit;OCP;OVP;PWM;SCP;UVP
Package Type SOT-26
Outline Dimension, Footprint, Drawing Download
Features
  • Optimized for Adaptive Output Power
    ► Wide VDD Range : 9V to 42V
    ► Adaptive Output Over-Voltage Protection
    ► Adaptive Over-Current Protection
    ► Adaptive Loop Gain Control for Loop Stability
  • High Efficiency
    ► Green Mode Operation at Light Load and No Load
  • Comprehensive Protection Features
    ► Bulk-Capacitor Brown-In and Brown-Out Protection
    ► VDD Over-Voltage Protection
    ► Output Over-Voltage and Under-Voltage Protection
    ► External Over-Temperature Protection
    ► Secondary Rectifier Short-Circuit Protection
    ► Programmable Line Compensation
  • Others
    ► < 50mW in 5V Standby Mode for Power Saving
    ► Driver Capability : 300mA/-300mA
    ► SmartJitterTM Technology
Technical Documents
TitleItem TypeLast UpdateDownload
Richtek Product Selection Guide [Jan., 2026] Selection Guide2026/01/12
Part NumberPackage TypePackage Qty.DistributorStockBuy From Authorized Distributor
RT7753GCSGESOT-263,000 Digikey 0 Lead-Time: 14 weeks
2,996 Buy
TOP