RT7755xE

PWM Controller for Programmable Power Converter (USBPD)

RT7755xE
New

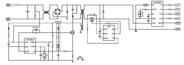
The RT7755xE series operating with continuous conduction mode (CCM) is specifically designed to work with controllers, such as the RT7206, to provide a total solution for USB PD or a programmable power adapter. This RT7755xE not only provides a high power efficiency control scheme, but also gives a 50mW very low standby power control under 5V standby condition.

The RT7755xE is such a special design to achieve a wide-range of output voltage by utilizing several innovations, including (1) By using DMAG pin, the RT7755xE senses output voltage to adjust loop gain for system stability, to adjust output over-voltage protection threshold voltage to protect external devices, and to adjust current limit to meet Limited Power Source (LPS) safety requirements; (2) The RT7755xE is also equipped with comprehensive protection features, including bulk-capacitor brown-in/brown-out protection, VDD over-voltage protection (VDD OVP), output over-voltage/under-voltage protection (Output OVP/UVP), secondary rectifier short-circuit protection (SRSP), and external over-temperature protection (External OTP); (3) For constant output power regulation, a resistor connected to CS pin can be used to achieve accurate line compensation across the universal input voltage range; and (4) The RT7755xE also provides various features to protect against any failures occurring at the secondary-side component, such as the RT7206 or a shunt regulator.

In applications, it is suggested that the RT7755xE be used with a secondary controller RT7206 to realize a robust and safe design to prevent all potential fault conditions due to misconnection of various devices, cables, plugs and receptacles.

Applications

  • USB PD and Programmable Power Adapters

Key Spec.

RT7755AE RT7755LES
Status Active Active
Feedback Regulation Mode SSR SSR
Switching Frequency_Normal (kHz) 82.5 65
Switching Frequency_Peak (kHz) 82.5 65
Peak load Application No No
HV Start-up No No
CCM/Valley Multi-mode CCM/Valley Switching Multi-mode CCM/Valley Switching Multi-mode
Programmable Burst/Green-mode No No
Brown-in/out Yes (Buck cap.Side) Yes (Buck cap.Side)
OVP Adaptive OVP OVP
External OTP Yes Yes
UVLO ON (V) 17.5 17.5
UVLO OFF (V) 7 7
VDD OVP (V) 67 67
Features Current Mode Control;Cycle-by-Cycle Current Limit;OCP;OVP;PWM;SCP;UVP Current Mode Control;Cycle-by-Cycle Current Limit;OCP;OVP;PWM;SCP;UVP
Package Type SOT-26 SOT-26

Features

  • Optimized for Adaptive Output Power
    ► Wide VDD Range : 10V to 60V
    ► Adaptive Output Over-Voltage Protection
    ► Adaptive Over-Current Protection
    ► Adaptive Loop Gain Control for Loop Stability

  • High Efficiency
    ► Green Mode Operation at Light Load and No Load

  • Comprehensive Protection Features
    ► Bulk-Capacitor Brown-In and Brown-Out Protection
    ► VDD Over-Voltage Protection
    ► Output Over-Voltage and Under-Voltage Protection
    ► External Over-Temperature Protection
    ► Secondary Rectifier Short-Circuit Protection
    ► Programmable Line Compensation

  • Others
    ► < 50mW in 5V Standby Mode for Power Saving
    ► Driver Capability : 300mA/-300mA
    ► SmartJitterTM Technology