RT7781

PowerZero™ Series PWM Flyback Controller

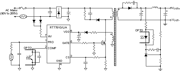
RT7781

The RT7781 is a series of high-performance current mode PWM controllers with Richtek proprietary PowerZeroTM technology. The PowerZeroTM provides an excellent green power solution, especially under light-load and no-load conditions. The integrated high-voltage device provides fast start-up function without external start-up resistors. It also features brown-in and brown-out detection. The RT7781 offers complete protection functions such as internal Over-Temperature Protection (OTP), Over-Load Protection (OLP) and VDD Over-Voltage Protection (OVP). It also features Secondary Rectifier Short-circuit Protection (SRSP) and Current Sensing pin (CS) open-circuit protection. Due to these protections, design of power supply unit becomes simple and reliable.

The RT7781 provides several versions, shown in the RT7781 version table, for various applications. It is targeted for cost-effective and compact power supply units such as NB adaptors.

Applications

  • NB Adaptor
  • Switching AC/DC Adaptor with Low No-Load Input Power
  • TV and Monitor Applications
  • Open Frame Power Supply

Key Spec.

RT7781A RT7781C RT7781G RT7781L RT7781T
Status Last Time Buy Last Time Buy Last Time Buy NRND NRND
Feedback Regulation Mode SSR SSR SSR SSR SSR
Switching Frequency_Normal (kHz) 65 65 65 65 65
Switching Frequency_Peak (kHz) 65 65 65 65 65
Peak load Application No No No No No
HV Start-up Yes Yes Yes Yes Yes
CCM/Valley Multi-mode CCM/Hard Switching Multi-mode CCM/Hard Switching Multi-mode CCM/Hard Switching Multi-mode CCM/Hard Switching Multi-mode CCM/Hard Switching Multi-mode
Programmable Burst/Green-mode No No No No No
Brown-in/out Yes (AC Side) Yes (AC Side) Yes (AC Side) Yes (AC Side) Yes (AC Side)
OVP OVP OVP OVP OVP OVP
External OTP Yes Yes Yes Yes Yes
UVLO ON (V) 16.5 16.5 16.5 16.5 16.5
UVLO OFF (V) 9 9 9 9 7
VDD OVP (V) 27 27 27 27 27
Features Current Mode Control;Cycle-by-Cycle Current Limit;OCP;OVP;PWM;SCP;UVP Current Mode Control;Cycle-by-Cycle Current Limit;OCP;OVP;PWM;SCP;UVP Current Mode Control;Cycle-by-Cycle Current Limit;OCP;OVP;PWM;SCP;UVP Current Mode Control;Cycle-by-Cycle Current Limit;OCP;OVP;PWM;SCP;UVP Current Mode Control;Cycle-by-Cycle Current Limit;OCP;OVP;PWM;SCP;UVP
Package Type SOP-7 SOP-7 SOP-7 SOP-7 SOP-7

Features

  • PowerZeroTM Technology
    ► Integrated 700V Start-Up Device
    ► Brown-In and Brown-Out

  • Low No-Load Input Power (<50mW) (RT7781G/L/A/C)

  • Low No-Load Input Power (<30mW) (RT7781T)

  • Accurate Over Load Protection

  • Driver Capability : 400mA/-400mA

  • PRO Pin for Arbitrary External Protection
    (RT7781G/L/A/T)

  • ACD Pin for TV Application (RT7781C)

  • Disable Mode for 30mW Solution (RT7781T)

  • Jittering Frequency

  • Soft Driving for Reducing EMI Noise

  • VDD Over Voltage Protection

  • Internal Over Temperature Protection

  • Secondary Rectifier Short Protection

  • CS Pin Open Protection

  • RoHS Compliant and Halogen Free

Application Notes

Datasheet