RT7786

High Efficiency, 36V 100mA Synchronous Step-Down Converter

RT7786
New

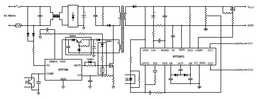
The RT7786 series is specifically designed to work with controllers, such as RT7207, so as to provide a total solution for the USB PD or the programmable power adapter. The RT7786 is able to achieve the high efficiency performance, meet safety standards, and consume low standby power, which is normally less than 30mW in a 5V standby condition. The RT7786 offers several innovative features so as to provide a solution having an output voltage of wide-range. By using the DMAG pin, the RT7786 senses output voltages to adjust the loop gain for system stability, to adjust the threshold voltage of output over-voltage for external device protection, and to adjust the current limit to meet Limited Power Source (LPS) safety requirements. The RT7786 is also equipped with comprehensive protection features, including brown-in/brown-out protection, VDD over-voltage protection (VDD OVP), output over-voltage/under-voltage protection (Output OVP/UVP), secondary rectifier short-circuit protection (SRSP), and external over-temperature protection (External OTP). For applications with constant output power regulation, a resistor connected to CS pin can be used to achieve the accurate line compensation across the universal input voltage range. The RT7786 also provides various features to protect against failures occurring at the secondary-side component, such as the RT7207 or a shunt regulator. The RT7786 and the RT7207 can be used together to realize a robust and safe design preventing all potential fault scenarios, due to versatile and unknown connections of various devices, cables, plugs and receptacles.

Applications

  • USB PD and Programmable Power Adaptersr

Key Spec.

RT7786AE RT7786GA RT7786GC RT7786GCD RT7786GE RT7786LC RT7786LCA RT7786LE RT7786LEP
Status Active Active Active EOL Active Active Active Active Active
Recommended Alternative  RT7786
Feedback Regulation Mode SSR SSR SSR SSR SSR SSR SSR SSR SSR
Switching Frequency_Normal (kHz) 85 85 85 85 85 85 85 85 85
Switching Frequency_Peak (kHz) 85 85 85 85 85 85 85 85 85
Peak load Application No No No No No No No No No
HV Start-up Yes(w/i X-CAP discharge) Yes(w/i X-CAP discharge) Yes(w/i X-CAP discharge) Yes(w/i X-CAP discharge) Yes(w/i X-CAP discharge) Yes(w/i X-CAP discharge) Yes(w/i X-CAP discharge) Yes(w/i X-CAP discharge) Yes(w/i X-CAP discharge)
Programmable Burst/Green-mode No No No No No No No No No
Brown-in/out Yes (AC Side) Yes (AC Side) Yes (AC Side) Yes (AC Side) Yes (AC Side) Yes (AC Side) Yes (AC Side) Yes (AC Side) Yes (AC Side)
OVP Adaptive OVP Adaptive OVP Adaptive OVP Adaptive OVP Adaptive OVP Adaptive OVP OVP Adaptive OVP Adaptive OVP
External OTP Yes Yes Yes Yes Yes Yes Yes Yes Yes
UVLO ON (V) 18 18 18 18 18 18 18 18 18
UVLO OFF (V) 7 7 7 7 7 7 7 7 7
VDD OVP (V) 34.5 34.5 34.5 34.5 34.5 34.5 34.5 34.5 34.5
Features Current Mode Control;Cycle-by-Cycle Current Limit;OCP;OVP;PWM;SCP;UVP Current Mode Control;Cycle-by-Cycle Current Limit;OCP;OVP;PWM;SCP;UVP Current Mode Control;Cycle-by-Cycle Current Limit;OCP;OVP;PWM;SCP;UVP Current Mode Control;Cycle-by-Cycle Current Limit;OCP;OVP;PWM;SCP;UVP Current Mode Control;Cycle-by-Cycle Current Limit;OCP;OVP;PWM;SCP;UVP Current Mode Control;Cycle-by-Cycle Current Limit;OCP;OVP;PWM;SCP;UVP Current Mode Control;Cycle-by-Cycle Current Limit;OCP;OVP;PWM;SCP;UVP Current Mode Control;Cycle-by-Cycle Current Limit;OCP;OVP;PWM;SCP;UVP Current Mode Control;Cycle-by-Cycle Current Limit;OCP;OVP;PWM;SCP;UVP
Package Type SOP-8 SOP-8 SOP-8 SOP-8 SOP-8 SOP-8 SOP-8 SOP-8 SOP-8

Features

  • Optimized for Adaptive Output Power
    ► Wide VDD Range : 10V to 32V
    ► Adaptive Output Over-Voltage Protection (Except RT7786xA and RT7786LCA)
    ► Adaptive Over-Current Protection
    ► Adaptive Loop Gain Control for Loop-Stability

  • High Efficiency
    ► Green Mode Operation at Light Load or No Load

  • Comprehensive Protection Features
    ► Brown-In and Brown-Out Protection
    ► VDD Over-Voltage Protection
    ► Output Over-Voltage and Under-Voltage Protection
    ► External Over-Temperature Protection
    ► Secondary Rectifier Short-Circuit Protection
    ► Programmable Line Compensation

  • Others
    ► < 30mW in 5V Standby Mode for Power Saving
    ► Driver Capability : 300mA/-300mA
    ► SmartJitter™ Technology