RT7786LEC

PWM Controller for Programmable Power Converter (USBPD)

RT7786LEC
New

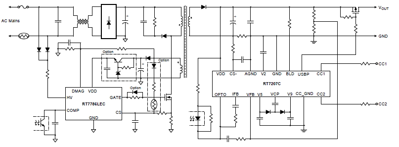
The RT7786LEC series is specifically designed to work with controllers, such as RT7207, so as to provide a total solution for the USB PD or the programmable power adapter. The RT7786LEC is able to achieve the high efficiency performance, meet safety standards, and consume low standby power, which is normally less than 30mW in a 5V standby condition.

The RT7786LEC offers several innovative features in order to provide a solution having the wide-range output voltages. By using the DMAG pin, the RT7786LEC senses output voltages to adjust the loop gain for system stability, to adjust the output over-voltage protection threshold voltage for external device protection, and to adjust the current limit to meet Limited Power Source (LPS) safety requirements.

The RT7786LEC is also equipped with comprehensive protection features, including brown-in/brown-out protection, VDD over-voltage protection (VDD OVP), output over-voltage/under-voltage protection (Output OVP/UVP), secondary rectifier short-circuit protection (SRSP), and external over-temperature protection (External OTP). For an application with constant output power regulation, a resistor connected to CS pin can be used to achieve the accurate line compensation across the universal input voltage range. The RT7786LEC also provides various features to protect against failures occurring at the secondary-side component, such as the RT7207 or a shunt regulator.

The RT7786LEC and the RT7207 can be used together to realize a robust and safe design preventing all potential fault scenarios, due to versatile and unknown connections of various devices, cables, plugs and receptacles.

Applications

  • USB PD
  • Programmable Power Adapters

Key Spec.

RT7786LEC
Status Active
Feedback Regulation Mode SSR
Switching Frequency_Normal (kHz) 65
Switching Frequency_Peak (kHz) 65
Peak load Application No
HV Start-up Yes(w/i X-CAP discharge)
CCM/Valley Multi-mode CCM/Valley Switching Multi-mode
Programmable Burst/Green-mode No
Brown-in/out Yes (AC Side)
OVP OVP
External OTP Yes
UVLO ON (V) 18
UVLO OFF (V) 7
VDD OVP (V) 34.5
Features Current Mode Control;Cycle-by-Cycle Current Limit;OCP;OVP;PWM;SCP;UVP
Package Type SOP-8

Features

  • Optimized for Adaptive Output Power
    ► Wide VDD Range : 10V to 32V
    ► Adaptive Over-Current Protection
    ► Adaptive Loop Gain Control for Loop Stability

  • High Efficiency
    ► Green Mode Operation at Light Load or No Load

  • Comprehensive Protection Features
    ► Brown-In and Brown-Out Protection
    ► VDD Over-Voltage Protection
    ► Output Over-Voltage and Under-Voltage Protection
    ► External Over-Temperature Protection
    ► Secondary Rectifier Short-Circuit Protection
    ► Programmable Line Compensation

  • Others
    ► < 30mW in 5V Standby Mode for Power Saving
    ► Driver Capability : 300mA/-300mA
    ► SmartJitterTM Technology