loading

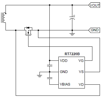
The RT7220B is a high performance Synchronous Rectifier (SR) controller for flyback converters operating in the Continuous Conduction Mode (CCM), the Discontinuous Conduction Mode (DCM) and the Quasi-Resonant (QR) mode. The RT7220B senses the drain voltage of MOSFET to determine SR gate on/off so as to minimize turn-off dead-time and enhance efficiency.

The RT7220B is such a special design to support a wide output voltage range of 3.3V to 13V, of which a built-in HV LDO provides sufficient drive voltage for the MOSFET gate driver at low output voltage.

Furthermore the RT7220B offers a Green Mode operation, in light load condition, by which the RT7220B counts the gate pulse of MOSFET to determine when to enter green mode to reduce operation current under 160μA.

Applications

  • Travel Adapters with Fast Charge Protocols (e.g., FCP, SCP, AFC and QC2.0/QC3.0)
  • Travel Adapters with USB PD Type-C Control
  • Netcom Adapters
Key Spec.
RT7220BMD
Status Active
Turn-On Threshold (V) 3.25
Turn-Off Threshold (V) 2.95
Operating Current (mA) 1.2
Green Mode Current (uA) 160
Maximum Input Voltage (V) 16.5
Maximum Operation Frequency (kHz) 85
Maximum VD Rating (DC Continue) (V) 70
Maximum VD Rating (Pulse width 500ns) (V) 80
HV LDO Current Capability (mA) 30
VG Total Turn-Off Delay Less than (ns) 35
Features Built-in HV LDO;Green Mode;Low-Side SR Controller Of Flyback in CCM;DCM and Quasi-Resonant Mode;VG Fast Turn-Off;VG Initial Output Low Clamping;VG Minimum Off-Time;VG Minimum On-Time;VG Output High Clamping
Package Type SOT-26
Outline Dimension, Footprint, Drawing Download
Features
  • Suitable for Low-Side SR Control of Flyback in CCM, DCM and Quasi-Resonant Mode
  • Suitable for 3.3V to 13V VOUT Range
  • <1.2mA Operating Current in Normal Mode (Without SR Driver)
  • <160μA Operating Current in Green Mode
  • Built-in HV LDO to Supply SR Driver when VOUT Lower than 5V
  • Automatic Tracking Control to Optimize Efficiency
  • 180kHz Maximum Operation Frequency
  • Protection
    ► SR Gate Driver with 6V Clamp
    ► SR Gate Initial Output Low Clamping Voltage before Start-Up
    ► Optional Minimum Period Protection
    ► Optional SR Minimum Off-Time
    ► VG Fast Turn-Off (The Total Delay is Less than 50ns)
TOP