This website stores cookies on your computer. These cookies are used to collect information about how you interact with our website and allow us to remember you. We use this information in order to improve and customize your browsing experience and for analytics and metrics about our visitors both on this website and other media. To find out more about the cookies we use, see our Cookie Statement. If you decline, your information won’t be tracked when you visit this website. A single cookie will be used in your browser to remember your preference not to be tracked. Find out more here.
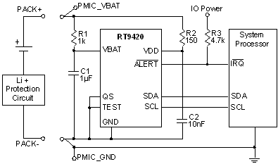
RT9420 是集成化的系統側鋰離子電池電量計量 IC,它採用基於電池電壓資訊和電池開路電壓和動態電壓間的差異進行電池荷電狀態(SOC)計算的演算法經過反覆運算過程對 SOC 的增減進行評估。這種基於電壓的演算法可獲得平滑的 SOC 結果,不會隨著時間和電流的變化而出現誤差的累積,這與基於庫倫計量的電量計算方法形成鮮明的對比,它會受到電流檢測誤差和電池自放電所帶來的 SOC 飄移的困擾。當然,這種基於電壓的演算法也有其缺陷,它只能報告 SOC 的增減比例,但不能報告具體的電池容量資訊(mAH)。一次快速的檢測操作即可提供關於電池荷電狀態的足夠精確的初始資料,這種特性容許將此 IC 放置在系統一側,降低了電池成本和對其供應鏈的限制。測量和建立容量資料集的過程可通過 I2C 介面完成。RT9420 的封裝是 WDFN-8L 2x3。
訂閱接收最新產品訊息 (請先登入)
.
Please check your email box and click validation url.