This website stores cookies on your computer. These cookies are used to collect information about how you interact with our website and allow us to remember you. We use this information in order to improve and customize your browsing experience and for analytics and metrics about our visitors both on this website and other media. To find out more about the cookies we use, see our Cookie Statement. If you decline, your information won’t be tracked when you visit this website. A single cookie will be used in your browser to remember your preference not to be tracked. Find out more here.
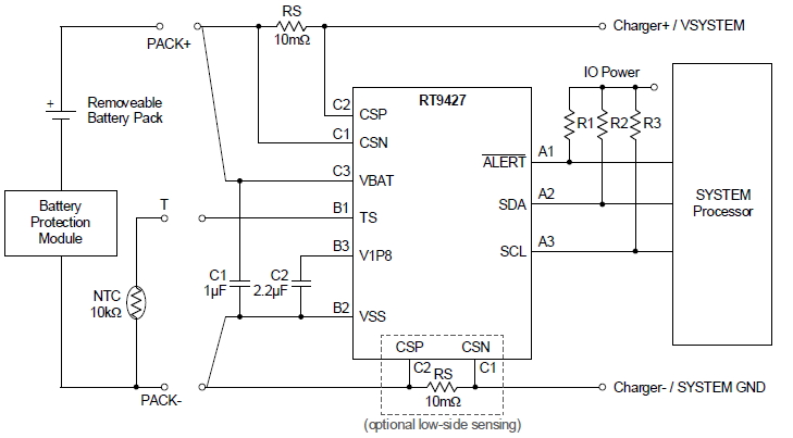
RT9427 是作為微處理器外設而存在的鋰離子/聚合物電池電量計,可為其提供單節電池包的電量資訊,一般安裝在系統主機板上對可移除或不可移除的電池進行管理。RT9427 採用帶有電流補償的 Voltaic Gauge 演算法,通過電池兩極之間的電壓差和開路電壓對電池荷電狀態(SOC)的增減進行計算再加上電流資訊進行補償來得到 SOC,可報告電池的荷電狀態(StateOfCharge)、健康狀態(StateOfHealth)、充滿容量(FullChargeCapacity)、耗盡時間(TimeToEmpty)和使用迴圈數(CycleCount)等資訊。電流補償的 Voltaic Gauge 演算法得到的 SOC 資訊是平滑變化的,不存在時間和電流導致的累計誤差,相比飽受電流檢測誤差和電池自放電導致誤差之苦的庫侖計算法具有優勢。RT9427 能對電池狀態進行全面監控,同時具有中斷報警功能,能在電池出現過壓、欠壓、過熱、過流等狀態時向系統處理器發出警告資訊。在高充電速率的應用中,它所採用的開爾文連接能消除 IR 壓差所導致的電池電壓測量誤差,優化充電過程,提高安全性。
支援在系統側實現電池電量計量
針對單節鋰離子、鋰聚合物電池應用
使用經電流補償的 VoltaicGauge™ 演算法進行荷電狀態計算
沒有累積誤差
上報 SOC、SOH、FCC、TTE 和使用迴圈數
耗電量:5μA
電流測量誤差:±0.5%
溫度測量誤差:±1° ( TA = 0°C - 45°C)
對電池進行帶報警指示的電壓、電流、溫度、荷電狀態和存在狀態監控
支持高速充電
WDFN 封裝支援開爾文連接測量電壓
低值電流檢測電阻(0.5m&Omega - 40mΩ,典型值為 10mΩ)
9 球、0.5mm 間距 WL-CSP 封裝
10 引腳、0.4mm 間距 WDFN 封裝
支援 1.2V、1.8V 介面的 I2C 介面
訂閱接收最新產品訊息 (請先登入)
.
Please check your email box and click validation url.