loading

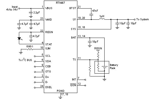
The RT9467 is a switch-mode single cell Li-Ion/Li-Polymer battery charger for portable applications. It integrates a synchronous PWM controller, power MOSFETs, input current sensing and regulation, high-accuracy voltage regulation, and charge termination. The charge current is regulated through integrated sensing resistors. The RT9467 also features USB On-The-Go (OTG) support. RT9467 integrates D+/D- pin for USB host/charging port detection.

The RT9467 optimizes for charging task by using a control algorithm to vary the charge rate for different modes, including pre-charge mode, fast charge mode (constant voltage and constant current). The key charge parameters are programmable through an I2C interface. The RT9467 will resume the charge cycle whenever the battery voltage falls below an internal recharge threshold, and can automatically enter sleep mode if the input power supply is removed.

Other features include under-voltage protection, over voltage protection, thermal regulation and reverse leakage protection.

The RT9467 is available in a WQFN-24L 4x4 package.

Applications

  • Cellular Telephones
  • Personal Information Appliances
  • Tablet PC, Power Bank
  • Portable Instruments
Key Spec.
RT9467
Status Active
Vin (min) (V) 4
Vin (max) (V) 14
Battery Charge Voltage (max) (V) 4.71
Battery Charge Current (max) (A) 5
Status Indicator Yes
Charger Type Switching
Input Source AC Adapter;USB
Features Adjustable Current Limit;Adjustable Frequency;Current Mode Control;Cycle-by-Cycle Current Limit;I2C;Internal Compensation;OCP;OVP;SCP;UVP
Package Type WQFN4x4-24
Outline Dimension, Footprint, Drawing Download
Features
  • High Efficiency 5A, 1.5MHz Switching Charger with Output Inductor DFE252012F, TOKO
    ► Charging Efficiency 90.25% at ICHG = 2A
    ► Charging Efficiency 88.86% at ICHG = 3A
    ► Charging Efficiency 84.2% at ICHG = 5A
  • Synchronous 1.5MHz/0.75MHz Fixed-Frequency PWM Controller with Up to 95% Duty Cycle
  • Power Path Management by BATFET Control
  • Support High Voltage Input (9V/12V)
  • Support High Voltage Input Adapter (Pump Express 1.0/2.0)
  • Support IR Compensation Function from Charger Output to Cell Terminal
  • Optimize Input Sourcing Capability to Prevent Overload
    ► AICR Current Limit Setting via I2C
    ► ILIM Pin for Current Limit Setting
    ► Average Input Current Limit Measurement
  • Shipping Mode for Battery Leakage Reduction
    ► Wake Up System, Exit Shipping Mode, and Reset System by QON Pin
  • Automatic Charging
  • Average Input Current Regulation (AICR) :
    0.1A to 3.25A in 50mA Steps
  • Charge Current Regulation Accuracy : ±7%
  • Charge Voltage Regulation Accuracy : ±1% (0 to 85°C)
  • Protection for Overall System Considerations
    ► Thermal Regulation for Current Reduction and Over-Temperature Protection
    ► Input Over-Voltage Protection
    ► Input Bad Adapter Protection
    ► Battery Over-Voltage Protection
  • Support ADC Conversion for
    ► VBUS, VBAT, VSYS, REGN, TS_BAT, IBUS, IBAT, TEMP_JC
  • INT Output for Communication with Host Through I2C (Watch Dog / Polling Function)
Part NumberPackage TypePackage Qty.DistributorStockBuy From Authorized Distributor
RT9467GQWWQFN4x4-241,500 Digikey 1,194 Buy
1,368 Buy
TOP