RT9472/RT9472D

3A Single Cell Switching Battery Charger

RT9472/RT9472D
New

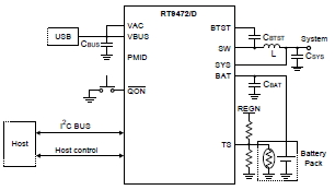
The RT9472/D is a highly-integrated 3A switch mode battery charge management and system power path management device for single cell Li-Ion and Li-polymer battery. The low impedance power path optimizes switch-mode operation efficiency, reduces battery charging time and extends battery life during discharging phase. The I2C serial interface with charging and system settings makes the device a truly flexible solution.

應用

  • Smart Phone/Tablet PC
  • Personal Information Appliances
  • Portable Device and Accessory

主要規格

RT9472 RT9472D
Status Active Active
Vin (min) (V) 3.9 3.9
Vin (max) (V) 13.5 13.5
Battery Charge Voltage (max) (V) 4.7 4.7
Battery Charge Current (max) (A) 3.15 3.15
Status Indicator Yes Yes
Charger Type Switching Switching
Input Source AC Adapter;USB AC Adapter;USB
Features Adjustable Current Limit;Current Mode Control;Cycle-by-Cycle Current Limit;I2C;OCP;OVP;Power Good;SCP;UVP Adjustable Current Limit;Current Mode Control;Cycle-by-Cycle Current Limit;I2C;OCP;OVP;SCP;UVP
Package Type WQFN4x4-24 WQFN4x4-24
Built-in Power MOSFETs Yes Yes

關鍵特性

  • High Efficiency, 1.5MHz, Synchronous Switch-Mode Buck Charger
    ► 92% Charge Efficiency at 2A with 5V Input and 3.8V Battery
    ► Support 3.9V to 13.5V Input Voltage Range
    ► Average Input Current Regulation (AICR)
    ► Minimum Input Voltage Regulation (MIVR)
    ► Minimum Input Voltage Regulation Track (MIVR Track)
    ► Charge Current Regulation (CCR)
    ► Charge Voltage Regulation (CVR)
    ► Charge Voltage Regulation Track (CVR Track)
    ► Junction Thermal Regulation (JTR)

  • Supports USB On-The-Go (OTG)
    ► 92% Boost Efficiency at 1A with 3.8V Battery and 5.15V Output
    ► OTG Current Limit Regulation (OCLR)
    ► OTG Voltage Limit Regulation (OVLR)

  • Protection
    ► Over-Temperature Protection (OTP)
    ► VBUS Over-Voltage Protection (VBUS OVP)
    ► Battery Over-Voltage Protection (VBAT OVP)
    ► System Over-Voltage Protection (VSYS OVP)
    ► System Under-Voltage Protection (VSYS UVP)
    ► System Over-Load Protection (VSYS OLP)
    ► Cycle-by-Cycle Over-Current Protection (OCP)
    ► OTG Low Battery Protection (OTG LBP)