This website stores cookies on your computer. These cookies are used to collect information about how you interact with our website and allow us to remember you. We use this information in order to improve and customize your browsing experience and for analytics and metrics about our visitors both on this website and other media. To find out more about the cookies we use, see our Cookie Statement. If you decline, your information won’t be tracked when you visit this website. A single cookie will be used in your browser to remember your preference not to be tracked. Find out more here.
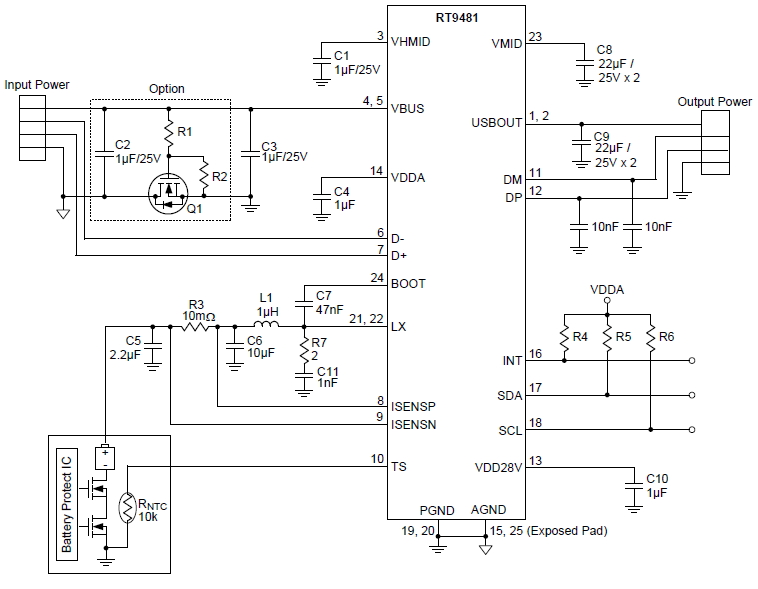
RT9481 是供鋰離子電池行動電源和其它可擕式產品使用的全集成、易使用的電源配置,簡稱 EZPBSTM (Easy to Use Power Bank Solution)。它在單晶片的內部包含了具升壓功能的切換式充電器、ADC轉換器、USBOUT負荷開關、符合BC1.2檢測的電源轉接器、DCP控制器與LDO。
系統
高精準度電壓和電流調節►充電電壓調節精度:±1%►充電電流調節精度:±0.1A►±3%升壓USBOUT電壓
過溫保護
反向漏電保護功能,預防電池漏電
內置USBOUT DCP 控制器
內置USBOUT 連接/分離檢測
內置USBOUT 輕載檢測
內置電流調節負載開關
熱調節及輸出電流短路保護
內置符合BC1.2檢測的電源轉接器
內置精準的ADC以測量VBAT, VBUS, TS, IBAT , USBOUT和IUSBOUT
內置線性穩壓器 (LDO)
事件通知時輸出中斷
搭配400kHz的I2C介面
充電模式
充電電壓調節:3.65V~4.6V
充電電流調節:0.7A~2.7A
最小輸入電壓調節(MIVR):4.2V~4.8V
一般輸入電流調節(AICR):0.1A~2A
充電終端電流:0.7A~2.7A
預充門檻:2.3V~3.8V
預充電流:0.2A~0.5A
熱調節
VMID欠壓保護
VBUS過壓保護
電池過壓保護
不良電源轉接器檢測
升壓模式
升壓輸出電流高達3A
升壓輸出電壓:3.65V~5.2V
電池欠壓保護:2.5V~3.2V
VMID過壓保護
訂閱接收最新產品訊息 (請先登入)
.
Please check your email box and click validation url.