loading

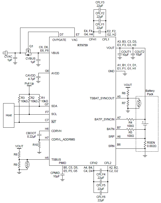
The RT9759 is a high efficiency and high charge current charger. The efficiency is up to 97.8% when VBAT = 4.2V, IBAT = 2.5A and the maximum charge current is up to 8A. The device integrates smart cap divider topology, external over-voltage protection control, an input reverse blocking NFET and 2-way regulation, a dual-phase charge pump core, 15-way protection, 7-way system alarm and 9-Channel high speed analog-to-digital converter. The high speed analog-to-digital converter provides input and output voltage, current and temperature information for the host. The host can monitor the information by I2C serial interface.

Applications

  • Smart Phones
  • Tablet
  • PC
Key Spec.
RT9759
Status Active
Vin (min) (V) 2.8
Vin (max) (V) 17
Battery Charge Voltage (max) (V) 5
Battery Charge Current (max) (A) 8
Status Indicator Yes
Charger Type Switching
Input Source USB
Features Adjustable Frequency;I2C;OCP;OVP;SCP;Stable with Ceramic Capacitor;UVP
Package Type WL-CSP3.35x3.35-56(BSC)
Built-in Power MOSFETs Yes
Outline Dimension, Footprint, Drawing Download
Features
  • External OVP Control and Regulation
    ► High Absolute Maximum Rating of 40V
    ► Fast Reaction Time 100ns and Fast Turn Off Time 100ns
    ► VBAT Voltage Regulation (VBAT REG)
    ► IBAT Current Regulation (IBAT REG)
  • Input Reverse Blocking NFET
    ► Block the Reverse Current
  • Dual-Phase Charge Pump Core
    ► 8A Output Current Capability
    ► Efficiency Up to 97.8% when VBAT = 4.2V, IBAT = 2.5A
    ► 250kHz to 750kHz Variable Switching Frequency Stay Out of Audio Band
    ► Spread Spectrum Technology for EMI Reduction
  • 4-Error Charge Pump Switch Protection
    ► VBUS Voltage Too High Error Protection before Switch (VBUS_HIGH_ERR)
    ► VBUS Voltage Too Low Error Protection before Switch (VBUS_LOW_ERR)
    ► CFLY Short Error Protection Before Switch (CFLY_DIAG)
    ► NFET Over-Current Error Protection During Switch (CON_OCP)
  • 10-Way System Protection
    ► VBUS Over-Voltage Protection (VBUS_OVP)
    ► IBUS Over-Current Protection (IBUS_OCP)
    ► IBUS Under-Current Protection (IBUS_UCP)
    ► VOUT Over-Voltage Protection (VOUT_OVP)
    ► VBAT Over-Voltage Protection (VBAT_OVP)
    ► IBAT Over-Current Protection (IBAT_OCP)
    ► Dropout Over-Voltage Protection (VDR_OVP)
    ► TSBUS Over-Temperature Protection (TBUS_OTP)
    ► TSBAT Over-Temperature Protection (TBAT_OTP)
    ► Junction Over-Temperature Protection (TDIE_OTP)
  • 7-Way System Alarm
    ► VBUS Over-Voltage Alarm (VBUS_OVP_ALM)
    ► IBUS Over-Current Alarm (IBUS_OCP_ALM)
    ► VBAT Over-Voltage Alarm (VBAT_OVP_ALM)
    ► IBAT Over-Current Alarm (IBAT_OCP_ALM)
    ► IBAT Under-Current Alarm (IBAT_UCP-ALM)
    ► TSBUS and TSBAT Over-Temperature Alarm (TBUS_TSBAT_OTP_ALM)
    ► TDIE Over-Temperature Alarm (TDIE_OTP_ALM)
  • 9-Channel 12-bit ADC
    ► High Speed Data Rate for 128 Times Average Per Channel
    ► VBUS, IBUS, VOUT, VBAT, IBAT, TSBUS, TSBAT, TDIE, VAC 9-Channel for Voltage/Current Measurement
Datasheet
TitleVersionLast UpdateDownload
RT9759: Smart Cap Divider ChargerV2.02020/05/08
Technical Documents
TitleItem TypeLast UpdateDownload
Power Management for Video Doorbell App. Note2021/10/08
Part NumberPackage TypePackage Qty.DistributorStockBuy From Authorized Distributor
RT9759WSCWL-CSP3.35x3.35-56(BSC)1,500 Digikey 1,345 Buy
1,500 Buy
TOP