This website stores cookies on your computer. These cookies are used to collect information about how you interact with our website and allow us to remember you. We use this information in order to improve and customize your browsing experience and for analytics and metrics about our visitors both on this website and other media. To find out more about the cookies we use, see our Cookie Statement. If you decline, your information won’t be tracked when you visit this website. A single cookie will be used in your browser to remember your preference not to be tracked. Find out more here.
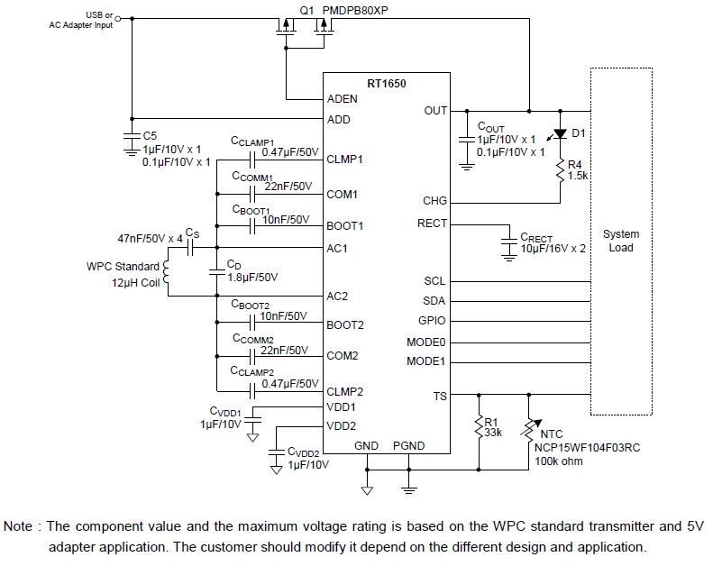
RT1650 是符合 WPC V1.1 標準的無線電源接收器,它將全橋同步整流器、低壓差穩壓器和完成控制與通訊功能的 MCU 集成在一起,從符合 WPC 標準的無線電源發送器接收交流能量並提供多達 7.5W 的輸出功率,可作為手機和其它消費電子設備(充電)的電源供應器。基於 MCU 的控制器支持功率發送器和接收器之間的雙向通訊,可對發送器發出的FSK(頻率鍵控調製)信號進行解調,通過ASK(幅度鍵控調製)方式向發送器發送資訊。RT1650按照 WPC V1.1以後的標準提供異物檢測( FOD )功能,它將收到的功率情況和發送器進行溝通以確定是否有異物出現在磁介面空間裡以確保安全。RT1650 具有可程式設計整流器輸出電壓動態調整功能以改善轉換效率,具有可程式設計功率管理功能以獲得最大化的功率輸出,具有可程式設計的電流限制適應負載需求,借助外部 NTC 熱敏電阻進行可程式設計的溫度調節。除此以外,它還具有欠壓鎖定、過壓保護和過溫保護等保護功能。
單晶片接收器,符合 WPC V1.1規範
集成同步整流器►支援多達 7.5W 的輸出功率►整流效率高達96%►系統效率高達80%
可根據負載狀況設定操作方式
可程式設計整流器輸出電壓動態調整,優化瞬態回應和轉換效率
高精度接收功率計算,支援異物檢測(FOD)►用於電壓/電流測量的10位元 ADC►線圈功率損耗模型優化補償演算法►自我調整功率偏移補償
32位 ARM Cortex-M0 低功耗內核►包含 32kB ROM(OTP),1kB SRAM和272B ROM (MTP)►易於調整通訊和控制參數
支援雙向通訊►解調來自功率發送器的 FSK 調製信號►向無線電源發送器發送 ASK 調製信號
可程式設計溫度控制
可程式設計充電狀態資料包
支援與發送器之間的位置對準調節
支持使能、充電完成和故障控制輸入
由接收器控制的EPT資料包
過流限制
過壓保護
過熱關機保護
CSP-48B封裝,3.0mm x 3.4mm,間距 = 0.4mm
低厚度,最厚0.5mm
訂閱接收最新產品訊息 (請先登入)
.
Please check your email box and click validation url.