loading

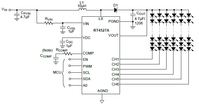
The RT4527A is a high efficiency driver for white LEDs. It is suitable for single/two cell battery input to drive LED light bars which contains six strings in parallel and up to 10 WLEDs per string. The internal current sinks support a maximum of ±2% current mismatching for excellent brightness uniformity in each string of LEDs. To provide enough headroom for current sink operation, the boost controller monitors the minimum voltage of the feedback pins and regulates an optimized output voltage for power efficiency.

The RT4527A contains I2C interface for controlling the dimming mode, operating frequency and the LED current. The internal 250mΩ, 36V power switch with current-mode control provides over current protection.

The switching frequency of the RT4527A is also adjustable from 100kHz to 1.6MHz, which allows flexibility between efficiency and component size.

The RT4527A is available in the WQFN-20L 3.5 x 3.5 package.

Applications

  • Tablet and Notebook LED Backlight
Key Spec.
RT4527A
Status Active
Vin (min) (V) 2.7
Vin (max) (V) 24
SW Freq (typ) (kHz) 300
Number of LEDs (max) (pcs) 11
Iout (max)/channel (mA) 25
Iq (typ) (mA) 2
Dimming Control I2C
Topology Boost + Current Source
Features Adjustable Frequency;Cycle-by-Cycle Current Limit;OCP;OVP;SCP
Package Type WQFN3.5x3.5-20
Outline Dimension, Footprint, Drawing Download
Features
  • Wide Operating Input Voltage : 2.7V to 24V
  • High Output Voltage: Up to 36V
  • Channel Current Programmable: 6mA to 25mA
  • Channel Current Regulation with Accuracy ±3% and Matching ±2%
  • Dimming Controls
    ► Direct PWM up to 25kHz with Minimum 1% Duty
    ► PWM to Analog up to 2kHz with 12-Bit Resolution, Up to 4kHz with 11-Bit Resolution, Up to 8kHz with 10-Bit Resolution
    ► PWM to Mixed Up to 2kHz with 12-Bit Resolution, Up to 4kHz with 11-Bit Resolution
    ► PWM to Mixed-26kHz up to 2kHz with 12-Bit Resolution, 4kHz with 11-Bit Resolution, Up to 8kHz with10-Bit Resolution
  • I2C Programs LED Current, Switching Frequency, Dimming Mode
  • Switching Frequency : 100kHz to 1.6 MHz
  • Embedded Memory with MTP.
  • Protections
    ► LED Strings Open Protection
    ► Current Limit Protection
    ► Programmable Over Voltage Protection
    ► Over Temperature Protection
    ► Strings Short Detection
Technical Documents
TitleItem TypeLast UpdateDownload
Richtek Product Selection Guide [Jan., 2025] Selection Guide2025/01/13
Part NumberPackage TypePackage Qty.DistributorStockBuy From Authorized Distributor
RT4527AGQWWQFN3.5x3.5-201,500 Digikey 0 Lead-Time: 14 weeks
1,495 Buy
Evaluation Board
Part NumberDistributorStockBuy From Authorized Distributor
EVB_RT4527AGQW Digikey 5 Buy
Mouser 0 Lead-Time: 14 weeks
TOP