This website stores cookies on your computer. These cookies are used to collect information about how you interact with our website and allow us to remember you. We use this information in order to improve and customize your browsing experience and for analytics and metrics about our visitors both on this website and other media. To find out more about the cookies we use, see our Cookie Statement. If you decline, your information won’t be tracked when you visit this website. A single cookie will be used in your browser to remember your preference not to be tracked. Find out more here.
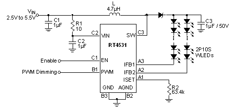
RT4531是用于背光应用的双通道电流源、高效率异步升压转换器。由于RT4531内置1.5A/36V功率MOSFET和两个高电流匹配能力汲取电流,所以RT4531可驱动多达10s2p白光LED。RT4531允许极低的电压净空控制,从而有效地提高LED串的效率。RT4531支持PWM调光及单线数字调光接口,它可以实现10位的亮度代码编程。RT4531提供完整的保护功能,如输入欠压锁定(UVLO),过电流保护(OCP),输出过压保护(OVP)和过温保护(OTP)。RT4531采用WL-CSP-9B 1.35x1.35 (BSC)封装。
输入电压范围:2.5V~5.5V
内置软启动,UVLO, OTP, OCP, OVP
关机电流典型值:<1μA
1MHz开关频率
可驱动最多2串共10颗WLED
独立PWM调光及单线数字调光控制
高达10位调光分辨率
LED电流精准度±2% (IFBx = 20mA)
LED电流一致性±2% (IFBx = 20mA)
内置IFB1/IFB2引脚过压保护、短路保护及使用检测
订阅接收最新产品讯息 (请先登入)
.
Please check your email box and click validation url.