This website stores cookies on your computer. These cookies are used to collect information about how you interact with our website and allow us to remember you. We use this information in order to improve and customize your browsing experience and for analytics and metrics about our visitors both on this website and other media. To find out more about the cookies we use, see our Cookie Statement. If you decline, your information won’t be tracked when you visit this website. A single cookie will be used in your browser to remember your preference not to be tracked. Find out more here.
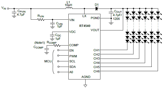
The RT4540 is a high efficiency driver for white LEDs. It is suitable for single/two cell battery input to drive LED light bars which contains six strings in parallel. The internal current sinks support a maximum of ±2% current mismatching for excellent brightness uniformity in each string of LEDs. To provide enough headroom for current sink operation, the boost controller monitors the minimum voltage of the feedback pins and regulates an optimized output voltage for power efficiency. The RT4540 contains I2C interface for controlling the dimming mode, operating frequency and the LED current. The internal 250mΩ, 36V power switch with current-mode control provides over current protection. The switching frequency of the RT4540 is also adjustable from 100kHz to 1.6MHz, which allows flexibility between efficiency and component size. The RT4540 is available in the WQFN-24L 3x3 with pitch 0.4mm package.
Wide Operating Input Voltage : 2.7V to 24V
High Output Voltage : Up to 36V
Channel Current Programmable : 6mA to 25mA
Channel Current Regulation with Accuracy ±3% and Matching ±2%
Dimming Controls► Direct PWM up to 25kHz with Minimum 1% Duty ► PWM to Analog up to 2kHz with 12-Bit Resolution, Up to 4kHz with 11-Bit Resolution, Up to 8kHz with 10-Bit Resolution► PWM to Mixed Up to 2kHz with 12-Bit Resolution, Up to 4kHz with 11-Bit Resolution, Up to 8kHz with 10-Bit Resolution► PWM to Mixed-26KHZ up to 2kHz with 12-Bit Resolution, 4kHz with 11-Bit Resolution, Up to 8kHz with10-Bit Resolution
I2C Programs LED Current, Switching Frequency, Dimming Mode
Switching Frequency : 100kHz to 1.6 MHz
Embedded Memory with MTP.
Protections► LED Strings Open Protection► Current Limit Protection► Programmable Over Voltage Protection► Over Temperature Protection► Strings Short Detection
Subscribe to receive the latest product news. (Login required)
.
Please check your email box and click validation url.