RT6030

4-CH LED Current Source Controller

RT6030
New

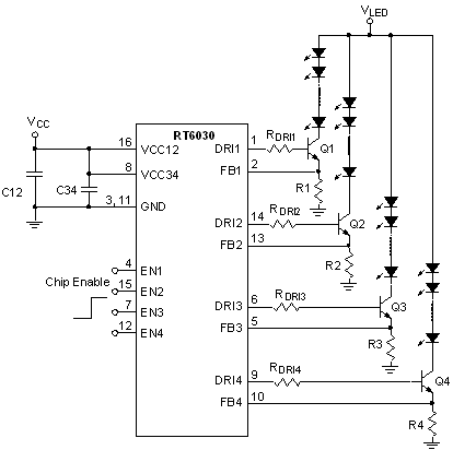
The RT6030 is a current source controller, capable of driving up to 4-CH of LEDs . The part can also be used to drive an external BJT or N-MOSFET for various applications. With a wide operating voltage range from 3.8V to 13.5V, the RT6030 has the advantage of being flexible and cost-effective. The RT6030 is available in an SOP-16 package.

Applications

  • LED TV Backlight
  • Lighting
  • Intelligent Instruments
  • Industrial Display Backlight

Key Spec.

RT6030
Status EOL
Vin (min) (V) 3.8
Vin (max) (V) 13.5
Iq (typ) (mA) 0.6
Dimming Control PWM
Topology Current Source
Features Enable Input
Package Type SOP-16

Features

  • 3.8V to 13.5V Operating Voltage

  • 0.8V Voltage Reference with ±2% High Accuracy

  • Independent Enable Control for Each Channel

  • Quick Transient Response

  • Over Temperature Protection

  • RoHS Compliant and Halogen Free