loading

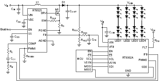
The RT8302A is a 4-CH constant current sink LED driver which can drive 4-CH constant current with good matching ability.

The RT8302A provides ±3% high accuracy current each channel. The range of the constant current output is programmable from 30mA to 360mA by SPI interface. It also supports the local dimming and scan dimming by 4 independent PWM generators with programmable PWM duty cycle, period and delay. The dropout voltage of output channel is 0.5V as the output constant current is 150mA which can accept wide range VF variation. Moreover, the RT8302A provides Dynamic Headroom Control (DHC) function which can generate feedback signal to DC/DC control loop and regulate the output voltage.

The RT8302A also provides LED open/short protection. If there is any channel open or short, the FLT pin will pull low and the output channel will be turned off individually. The RT8302A is available in the WDFN-16L 5x5 and
DIP-18 packages to achieve optimized solution for PCB space.

Applications

  • LCD TV, MNT Display Backlight
  • DC/DC or AC/DC LED Driver Applications
  • General Purpose Constant Current Source
  • Architectural and Decorative LED Lighting
  • LED Street Lighting
Key Spec.
RT8302A
Status EOL
Vin (min) (V) 5
Vin (max) (V) 24
Number of LEDs (max) (pcs) 60
Iout (max)/channel (mA) 360
Iq (typ) (mA) 2
Dimming Control SPI
Topology Current Source
Features Enable Input
Package Type DIP-18;WDFN5x5-16
Outline Dimension, Footprint, Drawing Download
Features
  • Wide Input Supply Voltage Range : 5V to 24V
  • Wide Current Range : 30mA to 360mA (8-Bit Resolution)
  • Programmable Channel Current
  • Low Dropout Voltage : 500mV at 150mA
  • ±3% High Accuracy Current for 60mA to 120mA
  • ±2% Current Matching for 60mA to 120mA
  • Fault Detection for LED Open/Short
  • Under-Voltage Lockout and Thermal Shutdown
  • Integrated Dynamic Headroom Control (DHC)
  • Support 1D/2D/3D Dimming (Programmable Channel Delay, Individual PWM Duty Control, Automatic VSYN Synchronization)
  • Flexible Daisy-Chained SPI Interface
  • RoHS Compliant and Halogen Free
TOP