This website stores cookies on your computer. These cookies are used to collect information about how you interact with our website and allow us to remember you. We use this information in order to improve and customize your browsing experience and for analytics and metrics about our visitors both on this website and other media. To find out more about the cookies we use, see our Cookie Statement. If you decline, your information won’t be tracked when you visit this website. A single cookie will be used in your browser to remember your preference not to be tracked. Find out more here.
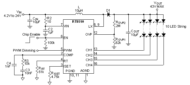
The RT8510 is a high efficiency driver for white LEDs. It is designed for LCD panels that employ an array of LEDs as the lighting source. An integrated switch current mode boost controller drives four strings in parallel and supports up to 12 pieces of LED per string. The internal current sinks support a maximum of ±2% current mismatching for excellent brightness uniformity in each string of LED. To provide enough headroom for current sink operation the boost controller monitors the minimum voltage of feedback pins and regulates an optimized output voltage for power efficiency.The RT8510 has a wide input voltage range from 4.2V to 24V and provide an adjustable 10mA to 40mA LED current. The internal 200mΩ, 43V power switch with current-mode control provides cycle-by-cycle over current protection. RT8510 also integrates PWM dimming function for accurate LED current control. The input PWM dimming frequency can operate from 120Hz to 30kHz without inducing any inrush current through the LED or inductor. The switching frequency of the RT8510 is adjustable from 500kHz to 2MHz, allowing the user flexibility between efficiency and component size.The RT8510 is available in a WQFN-16L 3x3 package.
Wide Input Voltage : 4.2V to 24V
High Output Voltage : Up to 43V
Adjustable Channel Current : 10mA to 40mA
Channel Current Accuracy : ±3%
Channel Current Matching : ±2%
PWM Dimming Frequency : 120Hz to 30kHz
Adjustable Switching Frequency : 500kHz to 2MHz
Built-In Soft-Start
Disconnects LED in Shutdown
Open Current Sink Detection
Adjustable Over Voltage Protection
Over Temperature Protection
Current Limit Protection
Thin 16-Lead WQFN Package
RoHS Compliant and Halogen Free
Subscribe to receive the latest product news. (Login required)
.
Please check your email box and click validation url.