This website stores cookies on your computer. These cookies are used to collect information about how you interact with our website and allow us to remember you. We use this information in order to improve and customize your browsing experience and for analytics and metrics about our visitors both on this website and other media. To find out more about the cookies we use, see our Cookie Statement. If you decline, your information won’t be tracked when you visit this website. A single cookie will be used in your browser to remember your preference not to be tracked. Find out more here.
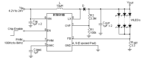
The RT8511B is an LED driver IC that can support up to 10 WLED in series. It is composed of a current mode boost converter integrated with a 43V/2.2A power switch running at a fixed 500kHz frequency and covering a wide VIN range from 2.7V to 24V. The white LED current is set with an external resistor, and the feedback voltage is regulated to 200mV (typ.). During operation, the LED current can be controlled by the PWM input signal in which the duty cycle determines the feedback reference voltage. For brightness dimming, the RT8511B is able to maintain steady control of the LED current. Therefore, no audible noises are generated on the output capacitor. The RT8511B also has programmable over voltage pin to prevent the output from exceeding absolute maximum ratings during open LED conditions. The RT8511B is available in WDFN-8L 2x2 package.
Wide Input Voltage Range : 2.7V to 24V
High Output Voltage : up to 43V
Direct PWM Dimming Control and Frequency from 100Hz to 8kHz
Internal Soft-Start and Compensation
200mV Reference Voltage
PWM Dimming with Internal Filter
Programmable Over Voltage Protection
Over Temperature Protection
Current Limit Protection
Thin 8-Lead WDFN Package
RoHS Compliant and Halogen Free
Subscribe to receive the latest product news. (Login required)
.
Please check your email box and click validation url.