This website stores cookies on your computer. These cookies are used to collect information about how you interact with our website and allow us to remember you. We use this information in order to improve and customize your browsing experience and for analytics and metrics about our visitors both on this website and other media. To find out more about the cookies we use, see our Cookie Statement. If you decline, your information won’t be tracked when you visit this website. A single cookie will be used in your browser to remember your preference not to be tracked. Find out more here.
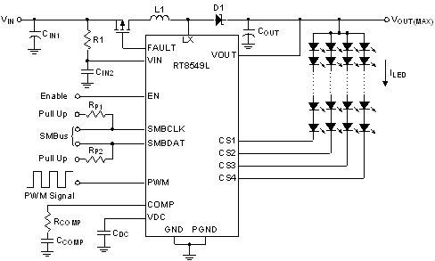
The RT8549L is a high efficiency Boost converter with 4-CH LED driver supporting 60V maximum output voltage. It is designed for LCD panel applications that employs LED as lighting sources. The Boost converter generates a suitable output voltage to drive four LED strings in parallel and supports up to 18 LEDs per string. The RT8549L supports a wide input voltage range from 4.2V to 24V and provides a SMBus interface to control the LED brightness dimming mode, operating frequency and LED currents. The internal 150mΩ, 60V power switch with current-mode control provides high efficiency operation. The RT8549L is available in the WDFN-16L 5x5 package to achieve optimized solution for PCB space.
Wide Operating Input Voltage : 4.2V to 24V
Max 60V Output Voltage
3% LED Current Accuracy
2% LED Current Matching
Low Drop Output 120mA/0.4V Current Sink
SMBus Programs LED Current, Switching Frequency, Dimming Mode
LED Current : 22.58mA to 180mA
Switching Frequency : 200kHz to 900kHz
Dimming Mode : PWM, DC, Mixed-Mode
Built-in Input UVP, Output OVP, OCP, and Soft-Start
Support LED Hot-plug, Open/Short Detection
Low EMI, Low Acoustic Noise
16-Load WDFN Package
RoHS Compliant and Halogen Free
订阅接收最新产品讯息 (请先登入)
.
Please check your email box and click validation url.