This website stores cookies on your computer. These cookies are used to collect information about how you interact with our website and allow us to remember you. We use this information in order to improve and customize your browsing experience and for analytics and metrics about our visitors both on this website and other media. To find out more about the cookies we use, see our Cookie Statement. If you decline, your information won’t be tracked when you visit this website. A single cookie will be used in your browser to remember your preference not to be tracked. Find out more here.
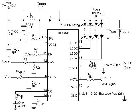
The RT8560 is a 60V 4-channel LED driver capable of delivering 30mA to each channel with 15 LEDs (3.6V per diode) total 60 LEDs with one driver. The RT8560 is a current mode boost converter opearated at 1MHz switching frequency, wide VIN range covers from 7V to 40V and the on-chip current switch is rated at 1.5A.The PWM output voltage loop selects and regulates the LED pin with the highest voltage string to 0.9V allowing voltage mismatches between LED strings. The RT8560 automatically detects and disconnects any unconnected and/or broken strings during operation from PWM loop to prevent VOUT from over voltage. The 3% matched LED currents on all channels are simply programmed with a resistor or a current sink. Both analog dimming and digitally controlled PWM dimming are supported by RT8560. Analog dimming is linearly controlled by an external voltage. With an on-chip output clampping amplifier and a 200kΩ resistor, PWM dimming signal is easily low-pass filtered to an analog dimming signal with one external capacitor for noise-free PWM dimming. A very high contrast ratio true digital PWM dimming can be achieved by driving EN pin to PWM shutdown the chip or by driving ACTL pin.Other protecting features include programmable PWM output over voltage protection, LED curren limit, PWM switch current limit and thermal shutdown. The RT8560 is packaged with a tiny footprint package of WQFN-20L 4x4 packages.
High Voltage : VIN up to 40V, VOUT up to 60V, Driving up to 60 x 3.6V LEDs (15 each channel)
Channel Current Programmabe 4mA to 30mA and Matched to 3% Accuracy
Current Mode PWM 1MHz Boost Converter
Easy Analog and Digital Dimming Control
Programmable Soft Start
Automatic Detecting Unconnected and/or Broken Channel
Programmable Over Voltage Protection
Disconnects LED in Digital Dimming : Providing High Accuracy Digital Dimming by PWM at ACTL Pin or EN Pin
VIN Under Voltage Lockout
Over Temperature Protection
Current Limiting Protection
Small 20-Lead WQFN Package
RoHS Compliant and Halogen Free
Subscribe to receive the latest product news. (Login required)
.
Please check your email box and click validation url.