loading

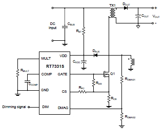
The RT7331S is a second-stage dimmable constant current LED driver. It drives the converter in the Quasi-Resonant (QR) mode to achieve the higher efficiency. By using Primary Side Regulation (PSR), the RT7331S controls the output current accurately without a shunt regulator and an opto-coupler at the secondary side, reducing the external component count, the cost, and the volume of the driver board.

The RT7331S is compatible with the analog dimming. The output current can be modulated by the PWM duty ratio or the average level of DIM pin.

The RT7331S embeds comprehensive protection functions for robust designs, including LED open-circuit protection, LED short-circuit protection, output diode short-circuit protection, VDD Under-Voltage Lockout (UVLO), VDD Over-Voltage Protection (VDD OVP), over load protection, input Under-Voltage protection, internal Over-Temperature Protection (OTP), and cycle-by-cycle current limitation.

Applications

  • DC-DC LED Lighting Driver
Key Spec.
RT7331S
Status NRND
Topology Buck-boost
Dimming Control PWM
Features Cycle-by-Cycle Current Limit;OVP
Package Type SOP-8
Outline Dimension, Footprint, Drawing Download
Features
  • Tight LED Current Regulation
  • Smart CC/CV Mode Control
  • Wide Dimming Range (1% to 100%)
  • Quasi-Resonant (QR) Operation
  • Fast Startup
  • Adjustable CV Level
  • Soft Drive for the Better EMI Performance (Source 400mA/ Sink 500mA)
  • Multiple Protection Features
    ► LED Open-Circuit Protection
    ► LED Short-Circuit Protection
    ► Over Load Protection
    ► Input Under-Voltage Protection
    ► Output Diode Short-Circuit Protection
    ► VDD Under-Voltage Lockout
    ► VDD Over-Voltage Protection
    ► Internal OTP
    ► Cycle-by-Cycle Current Limitation
TOP