This website stores cookies on your computer. These cookies are used to collect information about how you interact with our website and allow us to remember you. We use this information in order to improve and customize your browsing experience and for analytics and metrics about our visitors both on this website and other media. To find out more about the cookies we use, see our Cookie Statement. If you decline, your information won’t be tracked when you visit this website. A single cookie will be used in your browser to remember your preference not to be tracked. Find out more here.
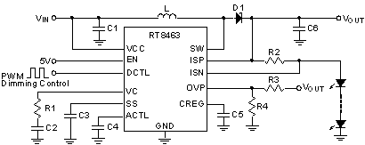
The RT8463 is a current mode PWM regulator for LED driving applications. With a 2A power switch, wide input voltage (4.5V to 50V) and output voltage (up to 50V) ranges, the RT8463 can operate in any of the three common topologies : Buck, Boost or Buck-Boost. With 470kHz operating frequency, the size of the external PWM inductor and input/output capacitors can be minimized. High efficiency is achieved by a 100mV current sensing control. Brightness dimming can be controlled from either analog or PWM signal. A unique built-in clamping comparator and filtering resistor allow easy low noise analog dimming conversion from PWM signal with only one external capacitor. The RT8463 is available in the TSSOP-14 (Exposed pad) and WDFN-12L 3x3 packages.
High Voltage : VIN Up to 50V, VOUT Up to 50V
Buck, Boost or Buck-Boost Operation
Built-In 2A Power Switch
Current Mode PWM Control
470kHz Fixed Switching Frequency
Easy Dimming : Analog, PWM Digital or PWM Converting to Analog with One External Capacitor
Adjustable Soft-Start to Avoid Inrush Current
Adjustable Over Voltage Protection to Limit Output Voltage
Thermal Shutdown
Under Voltage Lockout
RoHS Compliant and Halogen Free
Subscribe to receive the latest product news. (Login required)
.
Please check your email box and click validation url.