This website stores cookies on your computer. These cookies are used to collect information about how you interact with our website and allow us to remember you. We use this information in order to improve and customize your browsing experience and for analytics and metrics about our visitors both on this website and other media. To find out more about the cookies we use, see our Cookie Statement. If you decline, your information won’t be tracked when you visit this website. A single cookie will be used in your browser to remember your preference not to be tracked. Find out more here.
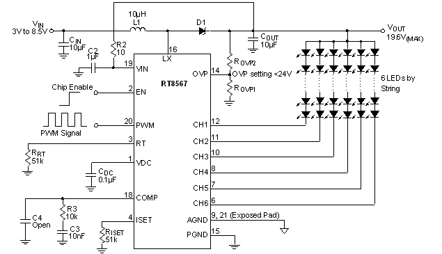
The RT8567 is a high efficiency driver for white LEDs. It is designed for LCD panels that employ an array of LEDs as the lighting source. An integrated current mode boost controller drives six strings in parallel and supports up to 12 WLEDs per string. The internal current sinks support a maximum of ±2% current mismatching for excellent brightness uniformity in each string of LEDs. To provide enough headroom for current sink operation, the boost controller monitors the minimum voltage of the feedback pins and regulates an optimized output voltage for power efficiency.The RT8567 has a wide input voltage range from 2.7V to 24V and can provide adjustable LED current from 5mA to 40mA. The internal 250mΩ, 43V power switch with current mode control provides cycle-by-cycle over current protection. The RT8567 also integrates PWM dimming function for accurate LED current control. The input PWM dimming frequency can operate from 200Hz to 25kHz without inducing any inrush in LED current or inductor current. The switching frequency of the RT8567 is also adjustable from 500kHz to 2MHz, which allows flexibility between efficiency and component size.The RT8567 is available in a thin WQFN-20L 3x3 package.
Wide Input Voltage : 2.7V to 24V
High Output Voltage : Up to 43V
Channel Current Programmable : 5mA to 40mA
Channel Current Regulation with Accuracy ±3% and Matching ±2%
Dimming Controls : External PWM Input Up to 25kHz
Adjustable Switching Frequency : 500kHz to 2MHz
Built-In Soft-Start
Protections ♦ LED Strings Open Detection ♦ Current Limit Protection ♦ Programmable Over Voltage Protection ♦ Over Temperature Protection
20-Lead WQFN Package
RoHS Compliant and Halogen Free
Subscribe to receive the latest product news. (Login required)
.
Please check your email box and click validation url.