This website stores cookies on your computer. These cookies are used to collect information about how you interact with our website and allow us to remember you. We use this information in order to improve and customize your browsing experience and for analytics and metrics about our visitors both on this website and other media. To find out more about the cookies we use, see our Cookie Statement. If you decline, your information won’t be tracked when you visit this website. A single cookie will be used in your browser to remember your preference not to be tracked. Find out more here.
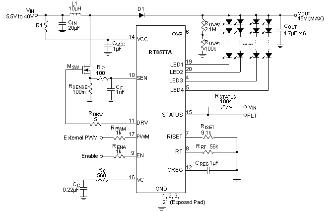
The RT8577A is an 4-CH LED driver capable of delivering 120mA for each channel. The RT8577A is a current mode boost converter with an adjustable switching frequency via the RT pin from 200kHz to 2.1MHz and a wide VIN range from 5.5V to 40V. The PWM output voltage loop selects and regulates the LED pin with the highest voltage string to 0.6V, hence allowing voltage mismatches between LED strings. The RT8577A automatically detects and disconnects any unconnected and/or broken strings during operation from PWM loop to prevent VOUT from over voltage. The 1.5% matched LED currents on all channels are simply programmed with a resistor. A very high contrast ratio true digital PWM dimming can be achieved by driving the PWM pin with a PWM signal. When an abnormal situation (OVP/short/OTP) occurs, a status signal will be sent to the system to shut down the IC.
Subscribe to receive the latest product news. (Login required)
.
Please check your email box and click validation url.