This website stores cookies on your computer. These cookies are used to collect information about how you interact with our website and allow us to remember you. We use this information in order to improve and customize your browsing experience and for analytics and metrics about our visitors both on this website and other media. To find out more about the cookies we use, see our Cookie Statement. If you decline, your information won’t be tracked when you visit this website. A single cookie will be used in your browser to remember your preference not to be tracked. Find out more here.
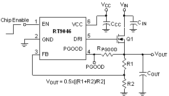
The RT9046 is a low-dropout voltage regulator controller designed specifically for use with an external N-MOSFET for various applications. The controller features a 2% reference, a high current driver capability of driving a high current/low RDS(ON) N-MOSFET, programmable output voltage, a power monitor with a 0.6ms delay, internal soft-start function, under voltage protection, and chip enable for power conservation. The device is also useful in other high current applications. The RT9046 is available in a small footprint package of SOT-23-6.
Programmable Output Voltage
High Current Driver for High Current FET
High Accuracy ±2% Voltage Reference
Quick Line and Load Transient Response
Power Good Monitor with Output Delay
Internal Soft-Start Function to Reduce Inrush Current
Enable Control and Under Voltage Protection
Small Footprint Package SOT-23-6
RoHS Compliant and Halogen Free
Subscribe to receive the latest product news. (Login required)
.
Please check your email box and click validation url.