RT9050

300mA 低壓差, 超低雜訊精密線性穩壓器

RT9050
New

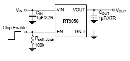
RT9050 是高性能的 300mA 低壓差線性穩壓器,具有超高的電源漣波抑制比和超低的壓差性能,非常適合射頻應用和無線應用的需要。RT9050 的靜態電流消耗僅約 25μA,對延長電池壽命有幫助;它可與低 ESR 陶瓷電容配合穩定工作,在空間狹小的可擕式應用中使用好處多多。RT9050 在關機模式下的電流消耗僅約 0.7μA,其啟動過程小於 40μs,它還具有超低壓差、高輸出精度、電流限制保護和高漣波抑制比等特性,其封裝為 SOT-23-5。

應用

  • CDMA/GSM Cellular Handsets
  • Portable Information Appliances
  • 筆記型電腦
  • Hand-Held Instruments
  • Mini PCI & PCI-Express Cards
  • PCMCIA & New Cards

主要規格

RT9050
Status NRND
Vin (min) (V) 3.8
Vin (max) (V) 5.5
Vout (min) (V) 3.3
Vout (max) (V) 3.3
Output Adj. Method Fixed
Accuracy (+/- %) 0.5
Iout (max) (mA) 300
Iq (typ) (uA) 25
Vdropout @ rated current (typ) (mV) 150 @ 0.3A
Cout Type Ceramic
Features Enable Input;Extra Low Noise;Fast Transient Response;High PSRR;Low Dropout;OCP;Output Discharge;Stable with Ceramic Capacitor
Package Type SOT-25

關鍵特性

  • 工作電壓範圍: 3.8V~5.5V

  • 低壓差: 150mV@300mA

  • 超低雜訊,無需使用旁路電容

  • 超快輸入輸出瞬態響應

  • 電流限制保護

  • 熱關機保護

  • 高電源漣波抑制比

  • 僅需 1μF 輸出電容即可穩定工作

  • TTL 邏輯相容的控制輸入

  • 符合 RoHS 規範,完全無鉛

Datasheet

Datasheet