RT9059

3A, Ultra-Low Dropout Voltage Regulator

RT9059
New

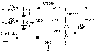
The RT9059 is a high performance positive voltage regulator designed for applications requiring very low input voltage and very low dropout voltage at up to 3A. It operates with a VIN as low as 1V and VDD voltage 3V with programmable output voltage as low as 0.8V. The RT9059 features ultra low dropout which makes it, ideal for applications where VOUT is very close to VIN. Additionally, the RT9059 has an enable pin to further reduce power dissipation during shutdown. The RT9059 provides excellent regulation over variations in line, load and temperature. The RT9059 also provides a power good signal to indicate if the voltage level of VO reaches 90% of its rating value.

Applications

  • Notebook PC Applications
  • Motherboard Applications

Key Spec.

RT9059 RT9059A RT9059B RT9059C
Status Active Active Active Active
Vin (min) (V) 1 1 1 1
Vin (max) (V) 5.5 5.5 5.5 5.5
Vout (min) (V) 0.8 0.8 0.8 0.8
Vout (max) (V) 4 4 4 4
Output Adj. Method Fixed;Resistor Resistor Resistor Resistor
Accuracy (+/- %) 1.5 1.5 1 1.5
Iout (max) (mA) 3000 3000 3000 3000
Iq (typ) (uA) 600 600 600 600
Vdropout @ rated current (typ) (mV) 250 @ 2A;350 @ 3A 250 @ 2A;350 @ 3A 250 @ 2A;350 @ 3A 250 @ 2A;350 @ 3A
Bias Rail Yes Yes Yes Yes
Cout Type Ceramic Ceramic Ceramic Ceramic
Charge Pump No No No No
Features Enable Input;Low Dropout;OCP;Power Good;Stable with Ceramic Capacitor Enable Input;Low Dropout;OCP;Power Good;Stable with Ceramic Capacitor Enable Input;Low Dropout;OCP;Power Good;Stable with Ceramic Capacitor Enable Input;Low Dropout;OCP;Power Good;Stable with Ceramic Capacitor
Package Type PSOP-8;WDFN3x3-10 WDFN3x3-10 WDFN3x3-10 WDFN3x3-10

Features

  • Output Current up to 3A

  • High Accuracy ADJ Voltage 1.5%

  • Dropout Voltage 350mV @ 3A Typically

  • VOUT Power Good Signal

  • VOUT Pull Low Resistance when Disabled

  • Current-Limit-Protection

  • Thermal Shutdown Protection

RT9059AGQW
Package Type:WDFN3x3-10
RT9059GSP
Package Type:PSOP-8