This website stores cookies on your computer. These cookies are used to collect information about how you interact with our website and allow us to remember you. We use this information in order to improve and customize your browsing experience and for analytics and metrics about our visitors both on this website and other media. To find out more about the cookies we use, see our Cookie Statement. If you decline, your information won’t be tracked when you visit this website. A single cookie will be used in your browser to remember your preference not to be tracked. Find out more here.
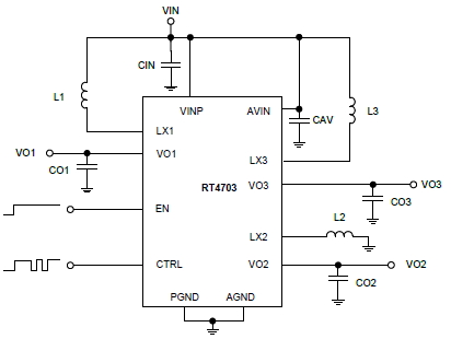
The RT4703 is a triple channels DC-DC converter which is designed to provide the power of AMOLED. It integrates step up and inverting DC-DC converters to provide the positive and negative output voltage required by AMOLED. For the portable application, board space and efficiency are always major concerns. The high switching frequency of the RT4703 allows the use of low inductance inductor to save the board space. VO1, VO2 and VO3 output voltage can be programmed by external MCU through CTRL pin. The positive output voltage range of VO1 is 4.6V to 5.0V and VO3 is 6.8V to 7.8V. The negative VO2 voltage range is -1.4V to -5.4V. The RT4703 is available in a WL-CSP-20B 1.76x2.06 (BSC) package to achieve optimized solution for PCB space.
2.9V to 4.8V Supply Voltage Range
Boost Converter to Supply Positive VO1 (ELVDD) Voltage from 4.6V to 5.0V
Inverting Converter to Supply Negative VO2 (ELVSS) Voltage from -1.4V to -5.4V
Boost Converter to Supply Positive VO3 (AVDD) Voltage from 6.8V to 7.8V
Maximum Output Current up to 455mA for AMOLED Positive & Negative Power Supply
Maximum Output Current up to 150mA for AVDD Output Supply
PWM Mode @1.36MHz Switching Frequency
High Output Voltage Accuracy
Excellent Line and Load Transient
Excellent Line and Load Regulation
Programmable VO2 Transition Time
Programmable Output Discharge / Hi-z Function
Low Quiescent Current < 1μA in Shutdown Mode
UVLO, OCP, SCP, OTP Protection
Available in 20-Ball WL-CSP Package
訂閱接收最新產品訊息 (請先登入)
.
Please check your email box and click validation url.