This website stores cookies on your computer. These cookies are used to collect information about how you interact with our website and allow us to remember you. We use this information in order to improve and customize your browsing experience and for analytics and metrics about our visitors both on this website and other media. To find out more about the cookies we use, see our Cookie Statement. If you decline, your information won’t be tracked when you visit this website. A single cookie will be used in your browser to remember your preference not to be tracked. Find out more here.
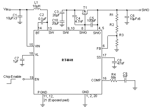
The RT4841 is Synchronous Boost Converter with output isolation MOS for active matrix thin film transistor (TFT) liquid crystal displays (LCDs). The Device incorporates current mode, fixed-frequency, pulse width modulation (PWM) circuitry and fully integrated synchronous boost converter with a 80mΩ power switch and a 80mΩ rectifier switch to achieve high efficiency, small size and fast transient response in TFT-LCD applications. Moreover, Device contains one ISO MOSFET controller for power on sequence of step-up converter. The RT4841 has a wide input voltage range from 8.6V to 15.9V and device has 5A (min.) switching current capability. The RT4841 is available in a WQFN-20L 4x4 package.
8.6V to 15.9V Input Supply Voltage
A Synchronous Boost Converter
Isolation Switch Controller
VIN Under Voltage Lockout
Fixed 500kHz Switching Frequency
Over-Temperature Protection
Cycle by Cycle OCP Protection
Thin 20-Lead WQFN Package
订阅接收最新产品讯息 (请先登入)
.
Please check your email box and click validation url.