RT9907

3 Channel DC-DC Converters IC with High-Efficiency Step-Up and Step-Down

RT9907
New

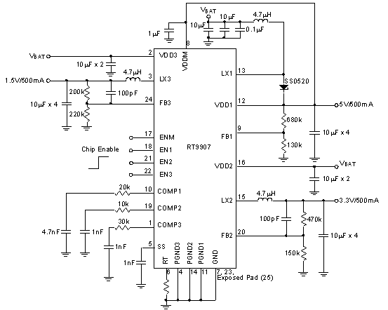
The RT9907 is a three channel power-supply solution for digital still cameras and other battery-powered devices. It integrates an asynchronous step-up and two synchronous step-down DC-DC converters. The RT9907 is targeted for applications that use two AA cells or a single lithium-ion battery.

The three DC-DC converters (CH1, CH2, CH3) accept input voltage from 1.5V to 5.5V. Each DC-DC converter has better transient response and excellent stability by providing current-mode control and external compensation network. With built-in Internal MOSFET and up to 1.4MHz operating frequency, the RT9907 allows minimum BOM cost and PCB area.

The step-down DC-DC converters (CH2, CH3) can regulate output voltage as low as 0.8V. Three operational modes are available: PWM, PSM, Low-Dropout modes. At PWM mode, Internal synchronous rectifier with low RDS(ON) dramatically reduces conduction loss and achieve 94% efficiency. It enters Low-Dropout mode when normal PWM cannot provide regulated output voltage by continuously turning on the upper P-MOSFET. No external Schottky diode is required in practical application.

Each DC-DC converter has independent enable input and soft-start function allowing versatile power sequence combination. Complete protection functions are implemented such as short circuit, over-voltage protection.

The RT9907 is available in small VQFN-24L 4x4 package.

Applications

  • Digital Still Camera
  • PDAs
  • Portable Device

Key Spec.

RT9907
Status NRND
Vin (min) (V) 2.4
Vin (max) (V) 5.5
Number of Channels 3
Number of Buck Converters 2
Number of Boost Converters 1
Number of Negative Outputs 0
Number of LED Drivers 0
Number of LDO Regulators 0
Application Portable Device
Features 100% Duty Cycle;Enable Input;OCP;OVP;SCP;UVP
Package Type VQFN4x4-24

Features

  • 1.5V to 5.5V Battery Input Voltage Range

  • Main step-up DC-DC Converter
    ► 1.5V to 5.5V Adjustable Output Voltage
    ► Up to 90% Efficiency
    ► 2.6A, 0.3Ω Internal Power Switch

  • Two Step-Down DC-DC Converters
    ► 0.8V to 5.5V Adjustable Output Voltage
    ► 94% Efficiency
    ► 100% Duty Cycle

  • Up to 1.4MHz Switching Frequency

  • 1μA Supply Current in Shutdown Mode

  • Programmable Soft Start Function

  • Independent Enable Pin (CH1, CH2, CH3)

  • External Compensation Network (CH1, CH2, CH3)

  • Short Circuit Protection (CH1, CH2, CH3)

  • Over Voltage Protection (CH2)

  • 24-Lead VQFN Package

  • RoHS Compliant and 100% Lead (Pb)-Free