This website stores cookies on your computer. These cookies are used to collect information about how you interact with our website and allow us to remember you. We use this information in order to improve and customize your browsing experience and for analytics and metrics about our visitors both on this website and other media. To find out more about the cookies we use, see our Cookie Statement. If you decline, your information won’t be tracked when you visit this website. A single cookie will be used in your browser to remember your preference not to be tracked. Find out more here.
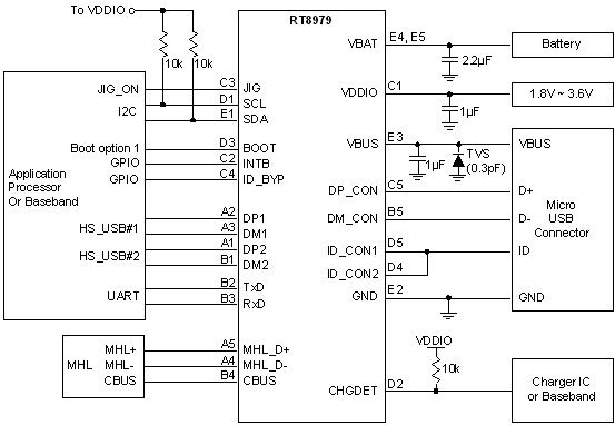
The RT8979 is a USB port accessory detector and switch (USB1, USB2, UART & MHL). The RT8979 adopts I2C bus for control and also uses an internal method to determine the connected device. The RT8979 provides a device detection function by using the USB ID signal pin and the VBUS voltage. The ID pin resistance and VBUS voltage determine the unique detection method for various accessory. The host microprocessor adopts I2C to control the switch position and read the results of the accessory detection. The RT8979 also detects USB chargers including dedicated chargers (D+/D- shorted) and high power host/hub chargers.
Hi-Speed USB Operation (USB1 & USB2)
UART & MHL Switch
Interrupt for Device Insertion and Removal
Factory Support
28V Maximum Rating for DC Adapter
I2C Controlled Interface
DP_CON/DM_CON TVS Diode Integrated for Surge Protection Up to ±15V
ID_CON TVS Diode Integrated for Surge Protection Up to ±20V
Battery Charger Detection 1.2
Subscribe to receive the latest product news. (Login required)
.
Please check your email box and click validation url.