RT9742

70mΩ/55mΩ, 3A/2.5A/2A/1.5A/1A/0.5A 高側功率開關

RT9742
New Hot

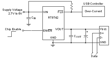
RT9742 是用於 USB 應用的低成本、低壓高側功率開關,同時具備低導通電阻和低電流消耗的特性。
它集成了過流保護電路、短路電流折返電路、熱關機保護電路和欠壓鎖定保護電路以實現所有的保護功能,有故障指示輸出可向USB控制器指示故障狀態,還集成了延時功能以防止衝擊電流所造成的誤操作。它是 USB 電源應用的理想選擇,也同時支援其它靈活的應用,其封裝形式有 TSOT-23-5、TSOT-23-5 (FC)與SOT-23-3。

應用

  • USB設備
  • 筆記型電腦

主要規格

RT9742A RT9742B RT9742C RT9742D RT9742E RT9742F RT9742G RT9742H RT9742J RT9742K RT9742L RT9742M RT9742N RT9742P RT9742Q RT9742R RT9742S RT9742U RT9742V
Status Active Active Active Active Active Active Active Active Active Active Active Active Active Active Active Active Active Active Active
Number of Outputs 1 1 1 1 1 1 1 1 1 1 1 1 1 1 1 1 1 1 1
Vin (min) (V) 2.7 2.7 2.7 2.7 2.7 2.7 2.7 2.7 2.7 2.7 2.7 2.7 2.7 2.7 2.7 2.7 2.7 2.7 2.7
Vin (max) (V) 6 6 6 6 6 6 6 6 6 6 6 6 6 6 6 6 6 6 6
Ron (typ) (mOhm) 55 55 55;70 55;70 55;70 55;70 55;70 55;70 70 70 70 70 55;70 55 70 70 70 70 70
Iq (typ) (mA) 0.03 0.03 0.03 0.03 0.03 0.03 0.03 0.03 0.03 0.03 0.03 0.03 0.03 0.03 0.03 0.03 0.03 0.03 0.03
Current Limit (typ) (A) 3.3 3.3 2.2 2.2 1.65 1.65 1.1 1.1 2.15 1.65 1.1 1.65 2.75 2.75 0.7 0.7 0.7 1.65 2.2
FLAG Indicator Yes Yes Yes Yes Yes Yes Yes Yes No No No Yes Yes Yes Yes Yes No Yes Yes
Iocp Adjustable No No No No No No No No No No No No No No No No No No No
Safety Nemko;UL Nemko;UL Nemko;UL Nemko;UL Nemko;UL Nemko;UL Nemko;UL Nemko;UL Nemko;UL Nemko;UL Nemko;UL Nemko;UL Nemko;UL Nemko;UL Nemko;UL Nemko;UL Nemko;UL Nemko;UL Nemko;UL
Switch Type Power Switch Power Switch Power Switch Power Switch Power Switch Power Switch Power Switch Power Switch Power Switch Power Switch Power Switch Power Switch Power Switch Power Switch Power Switch Power Switch Power Switch Power Switch Power Switch
Features Enable Input;OCP;SCP Enable Input;OCP;SCP Enable Input;OCP;SCP Enable Input;OCP;SCP Enable Input;OCP;SCP Enable Input;OCP;SCP Enable Input;OCP;SCP Enable Input;OCP;SCP Enable Input;OCP;SCP Enable Input;OCP;SCP Enable Input;OCP;SCP Enable Input;OCP;SCP Enable Input;OCP;SCP Enable Input;OCP;SCP Enable Input;OCP;SCP Enable Input;OCP;SCP Enable Input;OCP;SCP Enable Input;OCP;SCP Enable Input;OCP;SCP
Package Type TSOT-25(FC) TSOT-25(FC) TSOT-25;TSOT-25(FC) TSOT-25;TSOT-25(FC) TSOT-25;TSOT-25(FC) TSOT-25;TSOT-25(FC) TSOT-25;TSOT-25(FC) TSOT-25;TSOT-25(FC) SOT-23 SOT-23 SOT-23 TSOT-25 TSOT-25(FC) TSOT-25(FC) TSOT-25 TSOT-25 SOT-23 TSOT-25 TSOT-25

關鍵特性

  • 70mΩ/55mΩ(典型值) N-MOSFET 開關

  • 工作電壓範圍:2.7V~6V

  • 具有反向電流阻止能力

  • 欠壓鎖定保護

  • 可消除抖動的故障指示

  • 具有電流折返特性的過熱保護

  • 過流保護

  • 短路保護

  • UL認證編號:E219878

  • Nemko認證編號:NO87949

Datasheet

RT9742AGJ5F
Package Type:TSOT-25(FC)
RT9742ANGJ5F
Package Type:TSOT-25(FC)
RT9742BGJ5F
Package Type:TSOT-25(FC)
RT9742CGJ5
Package Type:TSOT-25
RT9742CGJ5F
Package Type:TSOT-25(FC)
RT9742DGJ5
Package Type:TSOT-25
RT9742EGJ5
Package Type:TSOT-25
RT9742FGJ5
Package Type:TSOT-25
RT9742GGJ5
Package Type:TSOT-25
RT9742QGJ5
Package Type:TSOT-25
RT9742QNGJ5
Package Type:TSOT-25
RT9742SNGV
Package Type:SOT-23
RT9742VGJ5
Package Type:TSOT-25