This website stores cookies on your computer. These cookies are used to collect information about how you interact with our website and allow us to remember you. We use this information in order to improve and customize your browsing experience and for analytics and metrics about our visitors both on this website and other media. To find out more about the cookies we use, see our Cookie Statement. If you decline, your information won’t be tracked when you visit this website. A single cookie will be used in your browser to remember your preference not to be tracked. Find out more here.
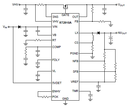
The RT2910A is a PWM inverting converter integrates HV (High Voltage) Switch Driver. The HV switch driver protects loads from high voltage transients. It regulates the output during an over-voltage event, by controlling the Gate of an external N-MOSFET. The output is limited to a safe value thereby allowing the loads to continue functioning. The RT2910A also monitors the voltage drop between the VHV and SNS pins to protect against over-current faults. An internal amplifier limits the current sense voltage to 50mV. If the fault condition persists, the MOSFET is turned off. After a certain cooling off period, the gate is allowed to go up and turn on the MOSFET again. Moreover, the HV switch driver also can support back to back FETs application to prevent reverse leakage current from output.The high-efficiency PWM inverting converter allows designers to implement compact, low noise, negative output DC-DC converters. This device operates from +4V to +7V input voltage and generates -500mV to -12.5V output. To minimize switching noise, it features a current-mode, constant frequency PWM control scheme. The operating frequency can be set from 300kHz to 800kHz through a resistor.
HV Switch Driver ► Adjustable Output Clamp Voltage ► Over-Current Protection ► Wide Operation Range : 5V to 60V ► Reverse Input Protection to −60V ► Adjustable Fault Timer ► Support N-MOSFET
Inverting PWM Converter ► -12.5V to -0.5V Output ► Integrate High-Side P-MOSFET ► 300kHz to 800kHz Switching Frequency ► Current-Mode PWM Control ► Internal Soft-Start ► Power Ok Indicator
Subscribe to receive the latest product news. (Login required)
.
Please check your email box and click validation url.