This website stores cookies on your computer. These cookies are used to collect information about how you interact with our website and allow us to remember you. We use this information in order to improve and customize your browsing experience and for analytics and metrics about our visitors both on this website and other media. To find out more about the cookies we use, see our Cookie Statement. If you decline, your information won’t be tracked when you visit this website. A single cookie will be used in your browser to remember your preference not to be tracked. Find out more here.
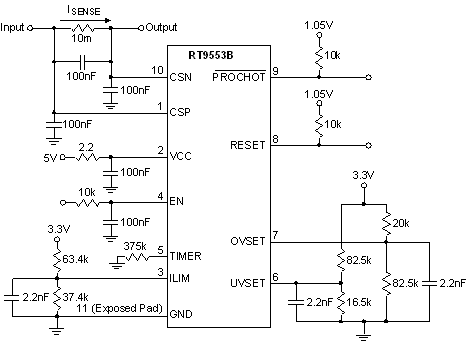
The RT9553B is designed for over-current detection and over-/under-voltage protection. It provides users to set over-current threshold by the ILIM pin to compare that senses dropping voltage between CSP pin and CSN pin. Moreover, users can set over-/under-voltage threshold by the OVSET pin/UVSET pin to compare with the CSP voltage. The RT9553B is available in the WDFN-10L 3x3 package.
Common Mode Input Range up to 24V
VCC Operating Current : 200μA
VCC Shutdown Current : 10μA (under S3/S4/S5)
Programmable Over-Current Level
One Shot PROCHOT Signal when OCP
Pull Low RESET Signal when OVP/UVP
OVP/UVP with 8% Recover Hysteresis Range
Programmable OVP/UVP De-glitch Time
Subscribe to receive the latest product news. (Login required)
.
Please check your email box and click validation url.