RT5758

9A, 6.5V, 1MHz Synchronous Step-Down Converter

RT5758
New Hot

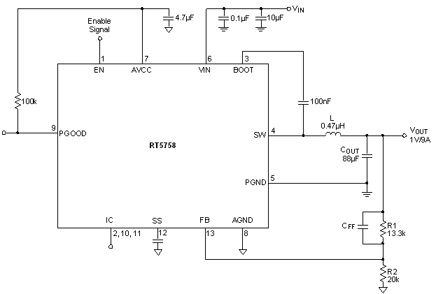
The RT5758 is a high-performance, synchronous step-down DC-DC converter that can deliver up to 9A output current from a 3V to 6.5V input supply. The device integrates low RDS(ON) power MOSFETs, accurate 0.6V reference and an integrated diode of bootstrap circuit to offer a very compact solution. The RT5758 adopts Advanced Constant On-Time (ACOTTM) control architecture that provides ultrafast transient response and further reduce the external-component count. In steady states, the ACOTTM operates in nearly constant switching frequency over line, load and output voltage ranges and makes the EMI filter design easier.

The device offers Independent enable control input pin and power good indicator for easily sequence control. To control the inrush current during the startup, the device provides a programmable soft-start up by an external capacitor connected to the SS pin. Fully protection features are also integrated in the device including the cycle-by-cycle current limit control, UVP, input UVLO and OTP.

The RT5758 is available in a thermally enhanced UQFN-13L 3x3 (FC) package.

Applications

  • Mobile Phones and Handheld Devices
  • STB, Cable Modem, and xDSL Platform
  • WLAN ASIC Power / Storage (SSD and HDD)
  • General Purpose for POL LV Buck Converter
  • TV

Key Spec.

RT5758
Status Active
Vin (min) (V) 3
Vin (max) (V) 6
Number of Outputs 1
Vout (min) (V) 0.6
Vout (max) (V) 3.3
Output Adj. Method Resistor
Iout (max) (A) 9
Current Limit (typ) (A) 10.8
Freq (typ) (kHz) 1000
Ext Sync No
Ron_HS (typ) (mOhm) 12
Ron_LS (typ) (mOhm) 8
Iq (typ) (mA) 0.1
Features ACOT Control;Adjustable Soft-Start;Built-in Bootstrap Switch;Cycle-by-Cycle Current Limit;Enable Input;Fast Transient Response;Internal Compensation;OTP;PSM;Power Good;Stable with Ceramic Capacitor;UVP
Package Type UQFN3x3-13(FC)

Features

  • Dramatically Fast Transient Response

  • Steady 1MHz ±20% Switching Frequency

  • 1.5% Reference Voltage

  • Advanced COT Control Loop

  • Auto PWM/Pulse Skipping Mode for High Light-Load Efficiency

  • Optimized for Ceramic Output Capacitors

  • 3V to 6.5V Input Voltage Range

  • Integrated 12mΩ/8mΩ MOSFETs

  • Pre-Biased Start Up

  • Adjustable Soft-Start

  • Power Good Indicator

  • Enable Control

  • Over-Current and Over-Temperature Protections

  • Under-Voltage Protection with Hiccup Mode

Datasheet