loading

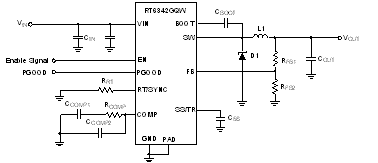
The RT6342 is a 2.5A, high-efficiency, peak current mode control asynchronous step-down converter. The device operates with input voltages from 4V to 42V. The device can program the output voltage between 0.8V to VIN. The low quiescent current design with the integrated low RDS(ON) of high-side MOSFET achieves high efficiency over the wide load range. The peak current mode control with simple external compensation allows the use of small inductors and results in fast transient response and good loop stability.

The wide switching frequency of 100kHz to 2500kHz allows for efficiency and size optimization when selecting the output filter components. The ultra-low minimum on-time enables constant-frequency operation even at very high step-down ratios. For switching noise sensitive applications, it can be externally synchronized from 300kHz to 2200kHz.

The RT6342 provides complete protection functions such as input under-voltage lockout, output under-voltage protection, output over-voltage protection, over-current protection, and thermal shutdown. Cycle-by-cycle current limit provides protection against shorted outputs, and soft-start eliminates input current surge during start-up. The RT6342 is available in WDFN-10SL 3x3 and SOP-8 (Exposed pad) packages.

Applications

  • 12V and 24V Power Systems
  • GPS, Entertainment
Key Spec.
RT6342
Status Active
Vin (min) (V) 4
Vin (max) (V) 42
Number of Outputs 1
Vout (min) (V) 0.8
Vout (max) (V) 42
Output Adj. Method Resistor
Iout (max) (A) 2.5
Current Limit (typ) (A) 4.5
Freq (min) (kHz) 100
Freq (max) (kHz) 2500
Ext Sync Yes
Ron_HS (typ) (mOhm) 150
Iq (typ) (mA) 0.09
Features 100% Duty Cycle;Adjustable Frequency;Adjustable Soft-Start;Built-in Bootstrap Switch;Current Mode Control;Cycle-by-Cycle Current Limit;Enable Input;External Synchronization;OCP;OTP;OVP;PSM;Power Good;SCP;UVP
Package Type PSOP-8;WDFN3x3-10S
Outline Dimension, Footprint, Drawing Download
Features
  • Wide Input Voltage Range
    ► 4.5V to 42V
    ► 4V to 42V (Soft-start is finished)
  • Wide Output Voltage Range : 0.8V to VIN
  • 0.8V ±1.5% Reference Accuracy
  • Peak Current Mode Control
  • Integrated 150mΩ High-Side MOSFET
  • Low Quiescent Current : 90μA
  • Low Shutdown Current : 1.3μA
  • Adjustable Switching : 100kHz to 2.5MHz
  • Synchronizable Switching : 300kHz to 2.2MHz
  • Power Saving Mode (PSM) at Light Load
  • Low Dropout at Light Loads with Integrated Boot Recharge FET
  • Externally Adjustable Soft-Start by Part Number Option
  • Power Good Indication by Part Number Option
  • Enable Control
  • Adjustable UVLO Voltage and Hysteresis
  • Built-In UVLO, UVP, OVP, OCP, OTP
Reference Design
TitleLast UpdateDownload
Richtek Load Transient Tool2022/07/25
Design Tool
Title Type Last UpdateDownload
RTQ63xx Design ToolEXCEL2026/01/09
TOP